蓝领招聘网

事业单位招聘指什么?

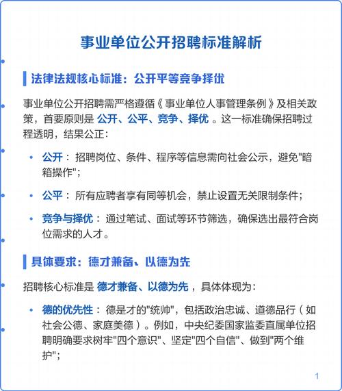
事业单位招聘是指各级事业单位为了满足其职能发展需要,按照规定的程序和标准,面向社会公开选拔合格工作人员的一种人事管理制度,这类招聘通常具有公益性、服务性和稳定性等特点,目的是吸纳优秀人才进入事业单位,为公众提供教育、医疗、科研、文化等公共服务,事业单位招聘不同于企业招聘,其更强调公共属性和社会责任,招聘流程和结果往往需要接受社会监督,以确保公平、公正、公开。

事业单位招聘指什么?-图1
(图片来源网络,侵删)

事业单位招聘的主体是各级事业单位,包括学校、医院、科研院所、图书馆、博物馆等,这些单位一般由政府利用国有资产设立,从事教育、科技、文化、卫生等活动,招聘对象广泛,涵盖应届毕业生、社会在职人员、留学回国人员等,部分岗位还会针对特定群体(如残疾人、退役军人)设置定向招聘,招聘的专业和岗位需求多样,从专业技术岗(如医生、教师、工程师)到管理岗(如行政人员、财务人员),再到工勤技能岗(如技术工人、后勤人员),覆盖多个领域和层级。

招聘流程通常遵循严格的规范,一般包括发布公告、报名、资格审查、笔试、面试、体检、考察、公示和聘用等环节,笔试主要测试应聘者的公共基础知识、专业知识和职业能力,面试则通过结构化面试、无领导小组讨论等形式考察综合素质,部分特殊岗位(如艺术、体育类)还会加试专业技能,整个过程中,招聘单位会严格遵守《事业单位人事管理条例》等法规,确保程序合法、结果有效,某省属医院招聘儿科医生,可能会先发布岗位表,要求应聘者具备临床医学专业背景和执业医师资格,通过笔试考察医学基础知识,面试则侧重临床思维和沟通能力,最终综合成绩排名前的人员进入体检和考察环节。

事业单位招聘的意义在于优化公共部门人才结构,提升公共服务质量,通过规范的招聘机制,事业单位能够选拔出具备专业能力和职业素养的人才,从而更好地履行社会职能,这种制度也为社会提供了公平的就业机会,尤其是对应届毕业生和基层求职者而言,事业单位岗位具有稳定性强、福利保障完善等优势,成为许多人的职业选择,招聘过程中的公开透明也有助于防治腐败,维护政府公信力。

事业单位招聘也面临一些挑战,部分岗位报考人数过多,竞争激烈,导致“千军万马过独木桥”的现象;部分地区或单位可能存在招聘流程不够规范、岗位设置不合理等问题,对此,近年来相关部门不断推进改革,如推行“凡进必考”制度、优化考试科目、引入面试评分标准化等,以提高招聘的科学性和公平性,某些地区已开始探索“先面试后笔试”的模式,更侧重考察应聘者的实际工作能力,而非单纯应试能力。

事业单位招聘指什么?-图2
(图片来源网络,侵删)

事业单位招聘是国家人才体系的重要组成部分,它既为事业单位输送了新鲜血液,也为社会提供了稳定的就业渠道,随着制度的不断完善,其将更好地服务于公共事业发展和社会需求。

相关问答FAQs

  1. 问:事业单位招聘和企业招聘的主要区别是什么?
    答:事业单位招聘以公益服务为目的,稳定性强,福利保障完善(如编制、年金),流程更规范且受政府监管;企业招聘则以营利为目的,灵活性高,薪酬与绩效挂钩,管理方式更市场化,事业单位招聘通常需参加统一组织的考试(如联考),而企业招聘更注重面试和实操能力评估。

  2. 问:事业单位招聘中的“定向招聘”和“专项招聘”有何不同?
    答:定向招聘主要面向特定群体(如“三支一扶”人员、退役军人、残疾人等),在招聘时设置专门岗位,仅限该群体报考;专项招聘则针对特定领域或项目(如“乡村振兴专项”“高校毕业生基层服务专项”),招聘对象可能更广泛,但需满足相关条件(如户籍、服务年限等),两者均旨在促进就业公平和重点领域人才补充。

    事业单位招聘指什么?-图3
    (图片来源网络,侵删)
分享:
扫描分享到社交APP
上一篇
下一篇