事业单位职工病假工资规定主要依据国家及地方相关政策执行,旨在保障职工在患病或非因工负伤期间的合法权益,同时兼顾单位正常运转,具体规定通常涉及病假工资的计算基数、支付比例、发放期限及特殊情形处理等方面,不同地区和单位可能存在细微差异,但核心原则遵循国家统一框架。

病假工资的计算基数一般以职工本人岗位工资、薪级工资为基础,部分单位可能包含基础性绩效工资,具体需结合当地人社部门及单位内部薪酬制度确定,若职工劳动合同或集体合同对计算基数有约定,从其约定;无约定或约定不明确的,通常按职工本人正常出勤月工资的70%确定,计算基数不得低于当地最低工资标准的80%,以保障职工基本生活。
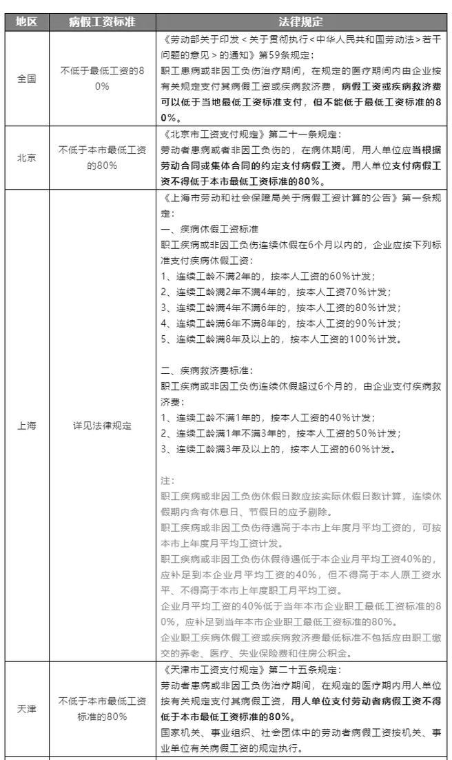
病假工资的支付比例主要依据职工工龄和病假时长确定,根据《关于贯彻执行〈中华人民共和国劳动法〉若干问题的意见》等相关规定,职工病假工资按以下比例支付:工龄不满2年的,按本人工资的60%支付;工龄满2年不满4年的,按70%支付;工龄满4年不满6年的,按80%支付;工龄满6年不满8年的,按90%支付;工龄满8年及以上的,按100%支付,这里的“本人工资”一般指计算基数,而非全部工资收入,病假期间,单位应继续缴纳职工社会保险费用,个人缴费部分可从病假工资中代扣。
关于病假期限,短期病假(通常指6个月内)按上述比例支付工资;长期病假(超过6个月)则适用不同标准,多数地区规定按本人工资的40%-60%支付,且不得低于当地最低生活保障标准,长期病假职工需提供县级及以上医疗机构出具的疾病诊断证明,并经劳动能力鉴定委员会确认大部分丧失劳动能力,方可享受相应待遇。
特殊情形处理方面,职工患职业病或因工负伤的,应享受工伤保险待遇,不适用病假工资规定;职工病假期间如遇国家调整基本工资标准或单位薪酬改革,病假工资基数应相应调整;对于事假与病假同期的,需以医疗机构证明为准,病假期间按病假工资规定执行,事假期间扣除当日工资,部分省市对高温、低温等特殊工作环境下的职工病假有额外补贴,需结合地方政策执行。

以下为病假工资支付比例参考表(以短期病假为例):
| 工龄年限 | 支付比例(占本人工资基数) |
|---|---|
| 不满2年 | 60% |
| 满2年不满4年 | 70% |
| 满4年不满6年 | 80% |
| 满6年不满8年 | 90% |
| 8年及以上 | 100% |
需要注意的是,事业单位职工病假工资具体执行标准需结合所在地区人社部门发布的最新文件及单位内部规章制度,部分地区可能对高级别专家、引进人才等有特殊倾斜政策,职工在申请病假时,应及时提交正规医疗机构证明,履行单位请假审批程序,确保自身权益得到保障。
相关问答FAQs
Q1: 事业单位职工病假工资是否包含绩效工资?
A: 病假工资的计算基数一般不包括奖励性绩效工资,但部分单位会将基础性绩效工资纳入基数,具体需根据当地政策及单位薪酬方案确定,若单位集体合同或规章制度明确约定绩效工资部分纳入计算基数,则从其约定;否则,病假工资通常以岗位工资、薪级工资等固定性工资为计算依据。
Q2: 长期病假超过规定期限后,单位能否解除劳动合同?
A: 职工连续病假超过规定期限(如24个月),且经劳动能力鉴定委员会鉴定为完全丧失或大部分丧失劳动能力的,单位可根据《事业单位人事管理条例》等相关规定解除劳动合同,但需提前30日书面通知职工或支付代通知金,并支付经济补偿金,若职工鉴定为部分丧失劳动能力且单位另有适当岗位,应优先安排调整岗位,不得随意解除合同。

