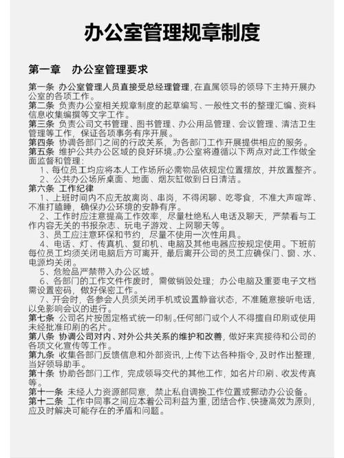
事业单位办公室管理制度是确保单位日常运转有序、高效的重要保障,涵盖办公环境管理、文件处理、会议组织、资产管理、保密工作、人员行为规范等多个方面,旨在明确职责分工、优化工作流程、提升服务质量,同时维护单位整体形象和利益,以下从主要模块展开详细说明:

办公环境管理
办公环境是工作效率的基础,需保持整洁、有序、安全,具体要求包括:每日上班前清理个人工位,物品摆放整齐,文件资料分类入柜;公共区域(如走廊、会议室、茶水间)由专人负责打扫,确保地面清洁、设施完好;禁止在办公区域吸烟、大声喧哗或从事与工作无关的活动;下班前关闭电脑、打印机等设备电源,锁好门窗,检查安全隐患,单位可定期组织办公环境评比,对表现优秀的部门或个人给予表扬,对问题区域督促整改。
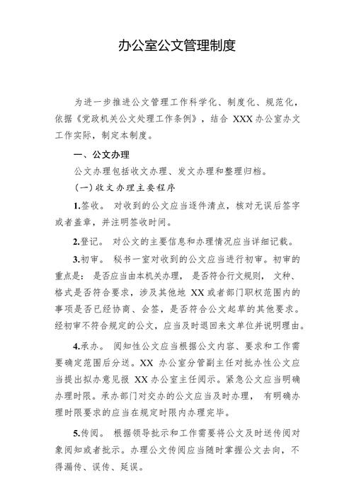
文件与档案管理
文件处理是办公室核心工作之一,需遵循“规范、高效、保密”原则,收文后应立即登记,标注密级、紧急程度及分送范围,优先处理紧急文件;发文需经部门负责人审核、单位分管领导审批,确保内容准确、格式规范,并统一编号存档,电子文件需存储在指定服务器,定期备份,防止数据丢失;涉密文件须使用加密设备处理,严禁通过互联网传输,档案管理应按照《档案法》要求,分类归档、定期鉴定,借阅档案需履行登记手续,限期归还,重要档案需经领导批准方可查阅。
会议组织与管理
会议管理需注重计划性和实效性,会议主办部门应提前2-3天提交会议申请,明确会议主题、时间、地点、参会人员及议程,经办公室统筹协调后安排;会议材料需提前1天分发至参会人员,重要会议应准备会议纪要模板,会议期间,参会人员应准时出席,关闭手机或调至静音,不得随意中途离场;办公室负责会场布置、设备调试及记录工作,会后整理会议纪要,经领导审定后分发并存档,对于临时紧急会议,可通过电话或工作群通知,但需会后补办手续。
资产管理与使用
单位固定资产(如电脑、打印机、办公家具等)由办公室统一登记造册,建立资产台账,明确管理责任人;领用资产需填写《资产领用表》,办理交接手续,调离岗位时需清退资产,低值易耗品(如纸张、笔、文件夹等)实行按需申领、定期发放制度,杜绝浪费,资产损坏或丢失需及时上报,查明原因,责任人需承担相应赔偿责任,办公室每季度对资产进行盘点,确保账实相符,对闲置资产及时调配或处置。

保密与行为规范
保密工作是事业单位管理的重点,涉密人员需签订《保密承诺书》,严禁泄露未公开的工作信息、数据和文件;涉密场所禁止无关人员进入,涉密文件销毁需使用专用碎纸机,人员行为规范要求:工作时间着装得体,言行文明,服务态度热情;不得利用办公设备处理私人事务,不得在工作时间从事网购、玩游戏等与工作无关的活动;对外沟通需使用礼貌用语,维护单位形象,对违反保密规定或行为规范者,将视情节轻重给予批评教育或纪律处分。
应急与安全管理
建立突发事件应急预案,明确火灾、停电、网络攻击等情况的处置流程;定期组织消防演练和安全知识培训,确保全员掌握基本应急技能,办公室负责检查消防器材、应急通道等设施,确保完好有效;节假日安排值班人员,保持通讯畅通,遇突发事件及时上报并处置,加强网络安全管理,定期更新杀毒软件,工作人员不得随意打开不明链接或下载非官方软件,防止信息泄露。
相关问答FAQs
问:事业单位办公室文件归档的期限是如何规定的?
答:根据《机关档案工作条例》,文书档案应在办理完毕后的第二年上半年前归档;专业档案(如会计档案、人事档案)按其行业规定执行,一般会计档案保管期限为10年、30年或永久,人事档案中员工在职期间的档案材料需定期整理,离职后按规定移交档案管理部门,涉密档案应单独存放,严格限定查阅权限,保管期限根据密级确定,一般涉密档案保管不少于20年,绝密档案不少于30年。
问:办公室在组织跨部门会议时,如何协调不同部门的时间安排?
答:会议主办部门需提前与各相关部门负责人沟通初步会议时间,收集参会人员可用时段;通过单位共享日历或会议管理系统查询公共会议室 availability,避开其他重要会议或部门业务高峰期;若时间冲突,由办公室牵头协调,必要时请分管领导统筹调整,确定最终时间后,提前1天发送会议通知并确认参会人员,确保会议顺利召开,对于紧急会议,可优先安排视频会议,减少人员聚集和时间协调成本。

