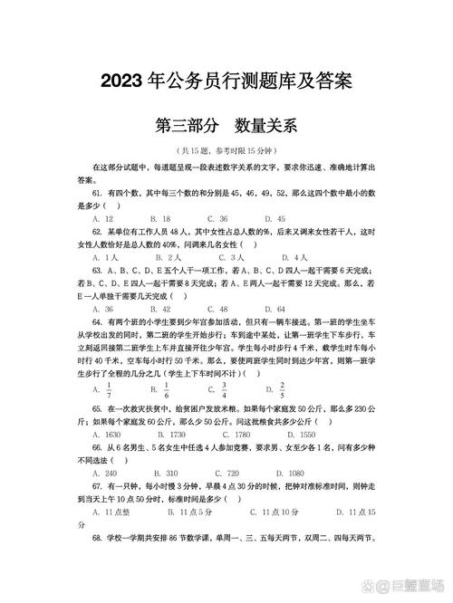
事业单位考试中的数量关系部分是行政职业能力测验的重要组成模块,主要测查考生理解、把握事物间量化关系和解决数量关系问题的能力,涉及数据分析、数学运算、逻辑推理等核心素养,该部分通常以客观题形式呈现,题量约占行测总题量的15%-20%,分值占比相近,其答题效率与准确率直接影响整体成绩,以下从题型特点、核心考点、解题策略及备考建议四个维度展开详细分析。

题型特点与命题趋势
数量关系题型主要分为数学运算和数字推理两类,但事业单位考试中以前者为主流,部分地区可能涉及数字推理或资料分析中的计算类题目,数学运算题通常以文字描述为基础,包含生活场景、工程问题、行程问题、经济利润等实际应用背景,要求考生在有限时间内(平均每题约50秒)快速建立数学模型并求解,近年来命题呈现三大趋势:一是结合社会热点,如疫情防控、乡村振兴等背景设计应用题;二是强化多知识点综合考查,如将概率问题与排列组合结合;三是计算量适中但思维灵活性要求提升,注重考查快速估算、巧解能力而非复杂运算。
核心考点分类解析
(一)基础运算与数学公式
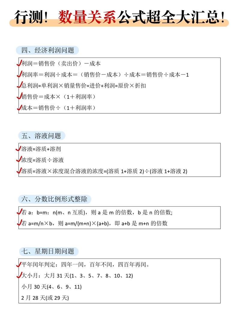
这是数量关系的基础,占比约30%,包括计算技巧(如尾数法、提取公因式)、等差数列求和、行程问题基本公式(路程=速度×时间)、工程问题(总量=效率×时间)等,水池进排水问题常涉及进水效率与排水效率的差值计算,需明确“总量”的具体含义(如总工作量、池中水量)。
(二)应用题高频模块
- 经济利润问题:考查成本、售价、利润、折扣等关系,核心公式为利润=售价-成本,利润率=利润/成本,题目常涉及促销策略(如“满减”“折扣组合”)或多次售价变化,需分阶段计算。
- 行程问题:包括相遇问题(路程和=速度和×时间)、追及问题(路程差=速度差×时间)、流水行船问题(顺水速度=船速+水速,逆水速度=船速-水速)等,复杂行程题可能涉及多次相遇或比例关系,可通过画示意图辅助理解。
- 工程问题:核心是“赋值法”,给总量赋一个具体数值(如10、12的公倍数),简化效率计算,合作问题需注意“合效率=分效率之和”,以及交替工作时的周期规律。
- 排列组合与概率:排列组合重点考查基础原理(分类用加法,分步用乘法)、特殊限制(相邻、不相邻)、捆绑法、插空法等;概率问题需明确事件类型(古典概型、分步事件),公式为“概率=有利情况数/总情况数”。
(三)几何与统筹问题
几何问题约占15%,主要考查平面图形的周长、面积、体积计算(如圆柱体、圆锥体),以及几何性质(如相似三角形、勾股定理),统筹优化问题则侧重方案选择,如“最值问题”(求最少时间、最低成本)和“统筹安排”(如任务排序),需通过比较不同方案的结果确定最优解。
高效解题策略
(一)速算与巧算技巧
面对计算量较大的题目,优先使用估算方法,比较分数大小时可化为“同分子”或“同分母”;计算多位数乘法时采用“错位相加”;遇到复杂除法时用“截位法”保留前两位有效数字,牢记常用数字的平方、立方值(如25²=625,12³=1728)可提升计算速度。

(二)代入排除法
选项信息明确的题目,优先采用代入排除法,题目问“某个量的具体值”时,将选项代入题干验证是否符合条件;问“可能正确的结果”时,从中间值代入,减少验证次数,此方法尤其适用于多位数计算或复杂方程求解。
(三)方程与比例思想
设未知数列方程是解决应用题的通用方法,尤其适合涉及“比例”“倍数”关系的题目,行程问题中若两物体速度比为3:2,可设速度为3x、2x,利用路程关系建立方程,比例思想则适用于“不变量”问题,如溶液浓度问题,抓住溶质或溶剂的量不变,列比例式求解。
(四)分类讨论与极端思想涉及多种可能性时,需分类讨论。“某商品价格在一定范围内波动,求利润最大值”需分别计算不同区间的利润值,极端思想则用于求解最值问题,如“至少”“至多”类题目,可考虑极端情况(如最大、最小值)快速锁定范围。
备考建议
- 系统梳理考点:按基础运算、应用题模块、几何问题等分类整理知识点,建立知识框架,明确各模块的公式、模型及典型例题。
- 强化专项训练:针对薄弱模块(如概率问题、统筹问题)进行集中练习,每天完成20-30道题目,注重总结解题规律而非单纯刷题。
- 模拟实战演练:严格按照考试时间(如10-15分钟完成10-15道数量题)进行套题训练,培养时间分配能力,避免在单一题目上过度耗时。
- 错题复盘总结:建立错题本,标注错误原因(如公式记错、思路偏差),定期回顾,避免重复犯错。
相关问答FAQs
问题1:数量关系部分时间紧张,如何平衡速度与准确率?
解答:建议采取“先易后难”策略,优先完成自己擅长的模块(如基础运算、经济利润),遇到耗时超过1分钟的题目暂时跳过,做完其他题目再回头攻克,平时训练时注重培养“题感”,通过关键词快速识别题型(如“相遇”“追及”直接对应行程问题公式),减少审题时间,掌握估算技巧,对复杂计算大胆取舍,确保在有限时间内拿到基础分。
问题2:如何提升应用题的文字理解能力?
解答:应用题的核心在于将文字信息转化为数学模型,备考时可采用“三步法”:第一步圈画关键词(如“每小时”“完成比例”“亏损”),明确题目中的数量关系;第二步画示意图或表格,将抽象文字直观化(如行程问题画线段图,工程问题列表格);第三步提炼不变量或等量关系,总量不变”“效率相同”等,多练习生活化背景的题目,积累常见场景的数学转化经验,如购物促销对应利润计算,行程路线对应路程公式等。

