2025年揭阳市事业单位招聘工作备受关注,作为粤东地区的重要城市,揭阳市通过事业单位公开招聘吸纳了大批优秀人才,充实了基层公共服务队伍,此次招聘涉及多个领域和岗位,为不同专业背景的求职者提供了多样化选择,从整体情况来看,招聘流程规范严格,报名人数与录取比例竞争激烈,体现了事业单位岗位的稳定性和社会认可度。

招聘公告于2025年上半年正式发布,由揭阳市人力资源和社会保障局统一组织,涵盖教育、医疗、文化、交通等多个系统,教育系统岗位需求量最大,包括中小学教师、幼儿园教师等,要求具备相应教师资格证和学历条件;医疗系统则招聘医生、护士、医技人员等,部分岗位对执业资格有明确要求;其他事业单位如图书馆、文化馆、乡镇政府等也提供了综合管理、专业技术等岗位,招聘条件方面,普遍要求年龄在18-35周岁之间,部分高级岗位可放宽至40周岁,学历以全日制本科为主,部分偏远乡镇岗位可放宽至全日制大专,专业要求与岗位需求高度匹配。
报名环节采用网络报名方式,考生需登录揭阳市人力资源和社会保障局官网提交个人信息,包括学历证明、资格证书、工作经历等材料,资格初审通过后,考生需在指定时间打印准考证,参加统一笔试,笔试科目分为《公共基础知识》和《专业知识》两部分,公共基础知识》涵盖政治、法律、经济、管理、科技、人文等常识,以及写作能力;《专业知识》则根据岗位类型设置不同内容,如教育岗考教育心理学和教学法,医疗岗考医学基础知识,综合岗则侧重行政职业能力测试,笔试成绩占总成绩的60%,面试成绩占40%,面试形式以结构化面试为主,部分专业技术岗位增加实操环节。
竞争方面,2025年揭阳市事业单位报名人数突破3万人次,平均竞争比例达到15:1,热门岗位如市直机关综合管理岗竞争比甚至超过100:1,录取人员中,25-30岁年龄段占比达65%,本科及以上学历者占78%,女性比例略高于男性,反映出事业单位对年轻高学历人才的吸引力,从地域分布来看,榕城区、揭东区等中心区域岗位报名人数最多,而惠来县、揭西县等偏远地区岗位因条件相对宽松,成为部分考生的“备选方案”。
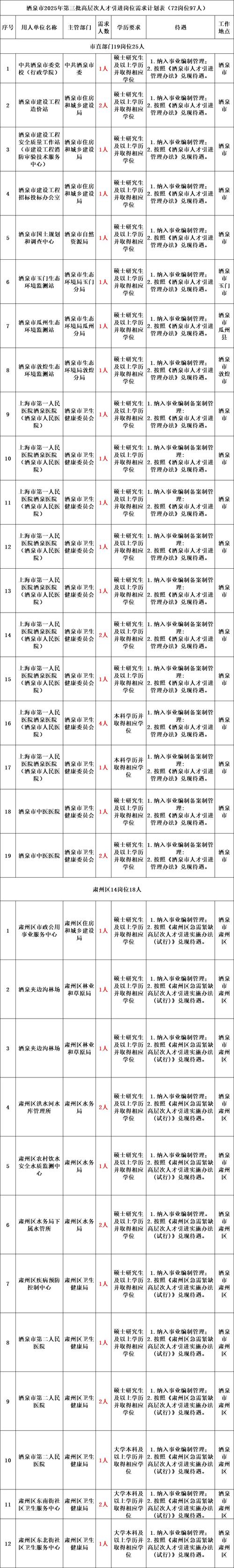
为帮助考生全面了解招聘政策,以下是2025年揭阳市事业单位部分岗位招录情况统计表:

| 系统类别 | 招聘岗位数 | 报名人数 | 平均竞争比 | 学历要求 | 主要专业要求 |
|---|---|---|---|---|---|
| 教育系统 | 320 | 12500 | 39:1 | 全日制本科 | 汉语言文学、数学、英语、学前教育等 |
| 医疗系统 | 180 | 6800 | 38:1 | 全日制本科 | 临床医学、护理学、医学影像、药学等 |
| 综合管理 | 150 | 7200 | 48:1 | 全日制本科 | 法学、计算机、行政管理、财务管理等 |
| 文化广电 | 50 | 1800 | 36:1 | 全日制大专 | 新闻传播、艺术设计、历史学等 |
| 乡镇基层 | 200 | 3700 | 19:1 | 全日制大专 | 农学、水利、城乡规划等 |
笔试结束后,考生可通过官方网站查询成绩,并根据排名确定入围面试名单,面试环节重点考察考生的综合素质、岗位匹配度和应急处理能力,例如教育岗试讲题目提前30分钟抽取,医疗岗进行临床技能操作模拟,综合岗则围绕社会热点问题进行案例分析,体检标准参照《公务员录用体检通用标准(试行)》,部分特殊岗位如教师、警察增加体检项目,体检合格者进入政审环节,主要审查考生的思想政治表现、道德品质、遵纪守法等情况。
此次招聘的特点在于:一是向基层岗位倾斜,乡镇基层岗位占比达30%,鼓励人才下沉;二是注重专业能力,80%以上的岗位要求专业对口,避免“人岗不适”;三是政策性安置岗位有所增加,如“三支一扶”人员、退役士兵等专项招聘名额,体现了对特殊群体的关怀,对于备考者而言,提前了解历年真题、关注时政热点、强化专业知识是成功的关键,同时合理选择岗位,避免盲目报考“热门岗”,提高上岸几率。
相关问答FAQs:
-
问:2025年揭阳市事业单位招聘对非全日制学历是否认可?
答:根据当年招聘公告,非全日制学历(如自考、成人高考、网络教育等)需取得国家承认的毕业证书,且在学信网可查询,部分乡镇基层岗位和医疗系统的辅助岗位明确接受非全日制本科学历,但教育系统、市直单位等核心岗位普遍要求全日制学历,具体以岗位表备注为准。
(图片来源网络,侵删) -
问:笔试成绩公布后,如何计算综合成绩?是否有加分政策?
答:综合成绩=笔试成绩×60%+面试成绩×40%,笔试成绩按《公共基础知识》和《专业知识》各占50%计算,加分政策方面,服务期满的“三支一扶”人员、西部计划志愿者、退役士兵等可享受笔试成绩加5分的优惠,需在报名时提交相关证明材料,经审核通过后加分,同一考生符合多项加分条件的,不累计加分。
