事业单位面试分数的高低评价并非一个绝对固定的数值,而是受多种因素综合影响的结果,通常需要结合招考单位的性质、地区差异、岗位竞争比以及整体考生表现等多维度来综合判断,从普遍情况来看,面试分数达到80分以上通常可视为中等偏上水平,85分以上属于较高分数,而90分以上则堪称优秀高分,但具体标准还需结合实际情况分析。

不同类型的事业单位面试评分标准存在差异,省直、市直等核心事业单位或热门岗位,由于竞争激烈、选拔标准严格,面试整体分数往往偏高,这类岗位80分可能仅处于中等水平,85分以上才具备较强竞争力;而县区级、乡镇基层事业单位或冷门岗位,由于报考人数相对较少、岗位要求较低,面试整体分数可能略低,80分左右即可视为不错成绩,教育、医疗、科研等专业性较强的岗位,面试评分会更侧重专业能力与实操经验,考生若能在专业领域展现出深厚积累,即使综合分略低于85分,也可能因岗位适配性高而脱颖而出。
地区经济发展水平对面试分数有显著影响,经济发达地区如东部沿海城市,由于薪资待遇优厚、职业发展空间大,往往吸引大量高素质考生报考,导致面试竞争激烈,整体分数水涨船高,这类地区85分以上才更具竞争力;而中西部欠发达地区或基层岗位,由于报考门槛相对较低、考生整体水平差异较大,面试分数可能集中在70-80分区间,80分左右即可进入面试第一梯队,以某省为例,省级事业单位面试平均分常达82分左右,而县级岗位平均分可能仅在75分上下,地区差异直接影响了“高分”的界定标准。
岗位竞争比是决定面试分数含金量的关键因素,若某个岗位招录1人,仅2-3人进入面试,此时80分以上即可大概率胜出;若岗位竞争比高达1:50甚至1:100,考生不仅需要笔试成绩领先,面试分数也需达到85分以上,且需在众多高分考生中表现突出,才能确保最终录取,某热门岗位面试前3名考生笔试分差仅1-2分,此时面试3-5分的分差将直接决定最终排名,85分以上的高分成为“逆袭”或“守擂”的关键。
面试形式与评分维度也会影响分数高低,结构化面试、无领导小组讨论、专业技能测试等不同形式,评分侧重点不同,结构化面试中,综合分析、应急应变、语言表达等能力是评分核心,考生若能逻辑清晰、观点深刻、表达流畅,易获得85分以上;无领导小组讨论中,考生需在团队协作中展现领导力、沟通能力与影响力,85分以上的考生通常能在讨论中起到主导作用或提出关键见解,而专业技能测试则更看重岗位匹配度,如医疗岗位的病例分析、教师岗位的试讲,90分以上的表现往往意味着专业能力远超岗位要求。

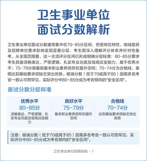
从整体数据来看,全国事业单位面试分数分布大致呈正态曲线,70分以下属于较低水平,70-80分为中等水平,80-85分为良好水平,85-90分为优秀水平,90分以上为顶尖水平,以某市事业单位面试为例,近三年数据显示:70分以下占比约5%,70-80分占比约30%,80-85分占比约35%,85-90分占比约25%,90分以上占比约5%,由此可见,80-85分是考生集中的区间,而85分以上已进入前30%的竞争力行列,90分以上则属于前5%的顶尖水平。
值得注意的是,面试分数并非孤立存在,需与笔试成绩综合计算总成绩,部分事业单位笔试占比60%,面试占比40%,此时面试5分的分差相当于笔试3分的分差,若笔试成绩领先,面试80分以上即可稳操胜券;若笔试成绩落后,则需面试达到85分以上才可能实现逆袭,考生在备考时应根据总成绩计算规则,合理分配精力,既要确保笔试过关,也要力争面试高分。
| 影响因素 | 高分标准(参考) | 说明 |
|---|---|---|
| 单位层级 | 省直/热门岗位:85分以上 | 岗位竞争激烈,选拔标准高,85分以上更具竞争力 |
| 县区/基层岗位:80分以上 | 竞争相对缓和,80分左右可进入第一梯队 | |
| 地区差异 | 发达地区:85分以上 | 考生整体水平高,85分以上方具竞争力 |
| 欠发达地区:80分以上 | 分数区间整体偏低,80分已属优秀 | |
| 岗位竞争比 | 1:10以下:80分以上 | 竞争压力较小,80分以上大概率胜出 |
| 1:50以上:85分以上 | 竞争激烈,需85分以上且表现突出 | |
| 面试形式 | 结构化面试:85分以上 | 逻辑清晰、表达流畅、观点深刻易获高分 |
| 专业技能测试:90分以上 | 专业能力突出,远超岗位要求 |
综合来看,事业单位面试“高分”是一个相对概念,需结合具体岗位、地区、竞争比等因素综合判断,对于大多数考生而言,85分是一个具有竞争力的“门槛”,若能达到这一水平,通常意味着在面试环节表现优秀;而90分以上则属于顶尖水平,在绝大多数岗位中都具备绝对优势,考生在备考时应针对性提升综合能力,同时结合自身岗位特点,在专业素养、表达能力、应变能力等方面做到全面发展,才能在面试中取得理想成绩。
相关问答FAQs
Q1:事业单位面试80分算不算高分?
A:80分是否算高分需结合具体情况判断,在县区级基层岗位或竞争比1:10以下的岗位,80分属于优秀水平,大概率能进入体检环节;但在省直热门岗位或竞争比1:50以上的岗位,80分可能仅处于中等水平,需结合笔试成绩综合评估,若地区整体面试分数偏高(如平均分80分以上),80分的竞争力会相对下降;反之,若地区整体分数较低(平均分75分以下),80分则属于高分。

Q2:面试分数达到85分以上,是不是一定能上岸?
A:85分以上在多数岗位中属于较高分数,上岸概率较大,但并非绝对,需看竞争对手的表现,若其他考生均达到85分以上,则分数优势会被稀释;需结合笔试成绩占比,若笔试成绩落后较多(如差5分以上),即使面试85分以上也可能无法逆袭,部分事业单位对面试成绩设有最低合格线(如75分),若未达合格线,即使分数再高也无法进入后续环节,85分以上是优势,但最终上岸还需综合笔试成绩、岗位竞争规则及整体表现综合判断。
