2025年江苏事业单位招聘考试是当年全省范围内规模较大、关注度较高的人才选拔活动,旨在为各级事业单位补充专业人才,优化人员结构,此次考试由江苏省人力资源和社会保障厅统一组织,覆盖全省13个设区市,涉及教育、医疗、科研、文化等多个领域,招聘单位包括学校、医院、图书馆、科研院所等不同类型的事业单位,考试整体流程规范,报名、笔试、面试、体检、考察等环节严格依照《江苏省事业单位公开招聘人员办法》执行,确保了公平、公正、公开。

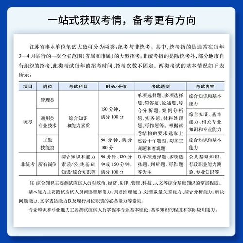
从招聘条件来看,2025年江苏事业单位岗位对报考人员的学历、专业、年龄等均有明确要求,学历方面,多数岗位要求本科及以上学历,部分基层或专业技术岗位可放宽至大专;专业要求则紧密结合岗位需求,如教师岗需对应师范类专业或教师资格证,医疗岗需临床医学、护理等相关专业背景;年龄限制一般在18周岁以上、35周岁以下,部分高级专业技术岗位可适当放宽,部分岗位还要求具备相关工作经历或专业技能证书,如计算机等级证书、外语水平证书等,报考人员需仔细阅读岗位表,确保符合所有条件。 分为公共科目和专业科目两部分,公共科目为《综合知识和能力素质》,主要测试报考人员政治、经济、法律、管理、科技、人文等基础知识,以及言语理解、数量关系、判断推理、资料分析等行政职业能力倾向,题型包括单选题、多选题、判断题和综合分析题,满分100分,专业科目则根据岗位类别划分,如教育类考教育基础知识、卫生类考医学基础知识、综合类考申论等,重点考察岗位所需的专业理论和实务能力,满分100分,笔试结束后,按岗位招聘计划人数1:3的比例确定面试人选,面试形式以结构化面试为主,部分岗位采用专业技能测试或无领导小组讨论,重点考察报考人员的岗位匹配度、综合素质和解决实际问题的能力。
2025年江苏事业单位招聘的时间安排也具有典型性,报名通常在上半年进行,集中在3-4月,采用网络报名方式,报考人员需登录江苏省人力资源和社会保障厅官网“事业单位公开招聘专栏”提交信息,并通过资格初审,笔试时间一般安排在5月中下旬,全省统一命题、统一考试,成绩公布后,面试环节在6月至7月进行,各市、各单位自行组织,但需严格执行面试标准和程序,整个招聘周期历时约3-4个月,流程紧凑且衔接有序,为事业单位选拔了大批优秀人才。
此次招聘的社会反响积极,吸引了大量高校毕业生和社会在职人员报考,据统计,2025年江苏事业单位招聘计划人数超过2万名,报名人数突破30万,平均竞争比达15:1,热门岗位如三甲医院临床医生、重点中学教师等竞争比甚至超过100:1,为提升招聘效率,江苏省人社厅首次尝试网上报名资格初审和笔试成绩网上查询,简化了流程,方便了考生,针对基层岗位,部分地区还出台了倾斜政策,如放宽户籍限制、降低开考比例等,鼓励人才到基层服务。
相关问答FAQs
Q1:2025年江苏事业单位考试《综合知识和能力素质》科目有哪些重点复习模块?
A1:《综合知识和能力素质》重点涵盖五大模块:一是政治常识,包括马克思主义基本原理、中国特色社会主义理论体系、党和国家方针政策;二是法律知识,以宪法、行政法、民法为主,涉及行政许可、行政处罚等高频考点;三是经济与管理,如市场经济理论、宏观经济政策、行政管理职能;四是人文与科技,包括中国古代文化、科技史、前沿科技动态;五是职业能力,侧重言语理解(片段阅读、语句表达)、数量关系(工程问题、行程问题)、判断推理(图形推理、逻辑判断)和资料分析(增长率、比重计算),建议考生结合江苏省人社厅指定教材,近3年真题进行专项突破,重点掌握高频考点和解题技巧。

Q2:2025年江苏事业单位招聘中,面试环节如何准备才能提高通过率?
A2:面试准备需把握三点:一是吃透岗位要求,通过招聘简章和岗位分析,明确岗位所需的核心能力(如教师岗的教学能力、医疗岗的沟通能力),在答题中针对性体现;二是强化结构化面试训练,重点掌握综合分析(社会现象、政策理解)、应急应变(突发事件处理)、组织管理(活动策划)等题型的答题逻辑,做到观点明确、逻辑清晰、措施具体;三是注重礼仪表达,穿着得体、语言流畅、举止大方,同时结合江苏本地实际(如基层治理、民生政策)举例,增强答题的针对性和说服力,建议参加模拟面试,邀请专业人士点评,及时调整表达方式和内容重点。

