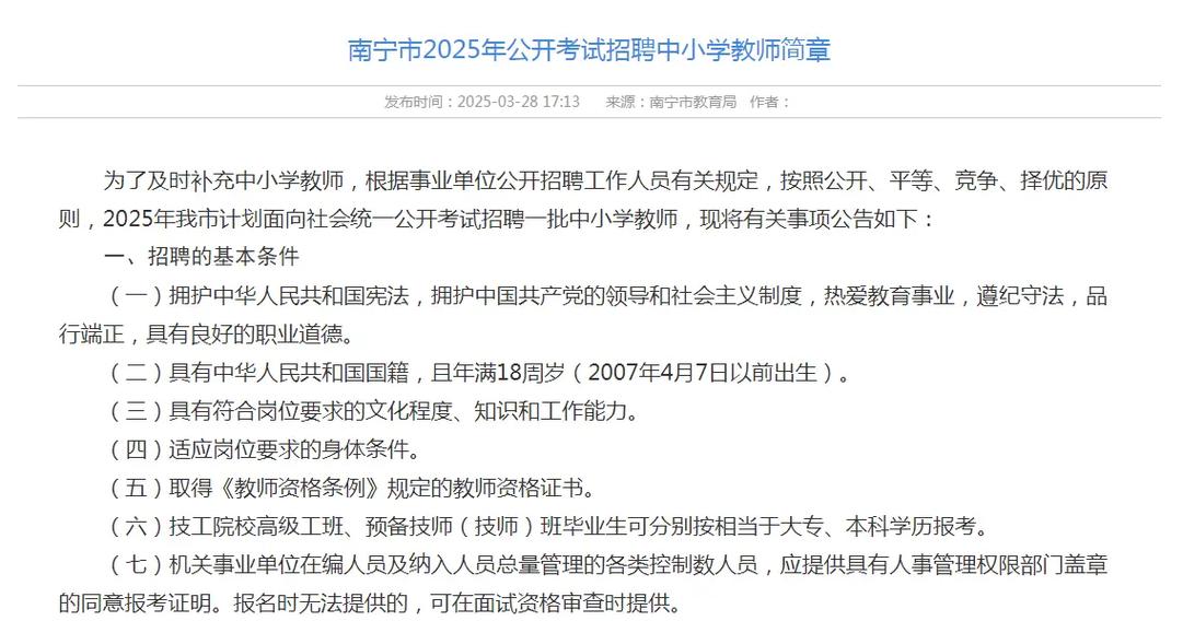
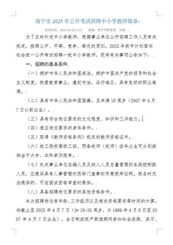
需要强调的是,教师招聘考试并非全国统一考试,而是由各省、市、县(区)的教育行政部门或人社部门根据本地教师岗位需求而组织的,2025年的招聘信息已经完全过时,每年的公告、时间、内容都会有很大变化。

(图片来源网络,侵删)
以下我将为您详细解读2025年教师招聘考试的普遍规律、公告结构、报考流程以及如何查找最新信息,这比直接罗列2025年的具体公告对您更有帮助。
2025年教师招聘考试的普遍特点
虽然各地情况不同,但2025年的教师招聘考试普遍遵循以下模式:
- 组织单位:以市、区(县)为单位组织,部分省份(如山东、河南、江苏)会组织全省统一考试,称为“统考”。
- 招聘时间:主要集中在上半年(3月-6月),尤其是5-6月,是招聘的高峰期,下半年(9月-11月)也会有少量补录或针对应届毕业生的专项招聘。
- 招聘对象:面向社会人员、应届毕业生、服务基层项目人员等,部分岗位对户籍、年龄(通常在30-35周岁以下)、专业、教师资格证等有明确要求。
- :分为笔试和面试两大部分。
- 笔试:通常包括《教育理论知识》和《学科专业知识》两科。
- 教育理论知识涵盖教育学、心理学、教育心理学、教育法律法规(如《教师法》、《义务教育法》)、教师职业道德规范、新课程改革理论等。
- 学科专业知识:考察所报考学段(小学、初中、高中)对应学科的专业知识,难度通常高于高考或大学期末考试水平。
- 面试:形式多样,最常见的是试讲(模拟课堂)、说课和结构化面试,部分岗位可能还会有答辩、技能测试(如音乐、体育、美术岗位)。
- 笔试:通常包括《教育理论知识》和《学科专业知识》两科。
教师招聘公告的核心结构(以2025年为例)
一份典型的教师招聘公告通常包含以下几个部分:
- 招聘计划:明确本次招聘的学校、学段(小学/初中/高中)、学科、人数以及具体的岗位要求(如户籍、专业、教师资格证等)。
- 报考条件:
- 基本条件:国籍、政治立场、遵纪守法、品行端正、身体及心理条件。
- 学历要求:通常要求全日制本科及以上学历,部分偏远地区或小学岗位可能放宽至大专。
- 教师资格证:这是硬性要求,通常要求考生必须持有与报考岗位学段、学科相对应的教师资格证书,2025年部分省份对应届毕业生实行“先上岗、再考证”的政策,但现在已经基本取消,要求报名时就必须具备。
- 年龄要求:一般为30周岁或35周岁以下,部分高层次人才引进岗位年龄限制会更宽松。
- 报名方式及时间:
- 时间:通常持续3-5天。
- 方式:绝大多数采用网上报名,通过指定的官方网站(如XX市人力资源和社会保障局网、XX教育局官网)进行。
- 流程:网上注册、填写并提交个人信息、上传照片、资格初审、网上缴费、打印准考证。
- 与形式:
- 笔试科目:明确说明考哪几门,如《教育基础知识》和《学科专业知识》。
- 面试形式:明确说明是试讲、说课还是结构化面试,以及面试的具体要求(如备课时间、试讲时长)。
- 考试时间安排:
公告会给出网上报名、笔试、成绩公布、资格复审、面试、体检、公示等各个环节的具体时间节点。
(图片来源网络,侵删) - 成绩计算方法:
- 通常会给出总成绩的计算公式,总成绩 = 笔试成绩 × 50% + 面试成绩 × 50%,不同地区比例可能不同。
- 聘用与管理:
- 公示无异议后,办理聘用手续,签订聘用合同,纳入事业单位编制管理(部分地区为备案制或合同制)。
- 明确试用期(通常为一年),试用期满考核合格后予以转正。
如何查找最新的教师招聘信息(这才是最重要的!)
既然2025年的信息已无参考价值,您需要关注的是2025年及未来的招聘信息,以下是获取最新、最权威信息的渠道:
-
官方网站(最权威):
- 省级:关注您目标省份的 “教育厅/局” 官方网站和 “人力资源和社会保障厅/局” 官方网站,他们会发布全省性的统考公告或重要通知。
- 市级/区县级:这是信息最直接、最具体的来源,务必关注您想报考地区的 “市教育局/局” 和 “市/区县人力资源和社会保障局” 的官方网站,招聘公告通常由这些部门联合发布。
-
专业教育类网站/APP(最便捷):
- 网站:如“中公教师网”、“华图教师网”、“粉笔教师”等,这些网站会第一时间汇总全国各地的招聘信息,并按地区、时间进行分类,方便您筛选。
- APP:下载上述机构的手机APP,可以设置“订阅提醒”,一旦有符合您条件的招聘公告,系统会立即推送通知,非常高效。
-
关注微信公众号:
(图片来源网络,侵删)- 搜索并关注目标地区的 “XX教育发布”、“XX人社” 等官方微信公众号,关注一些大型的教师培训机构的公众号,它们也会及时转发招聘信息。
-
高校就业信息网(针对应届生):
- 如果您是应届毕业生,一定要密切关注自己母校的 “就业信息网” 或“就业指导中心”网站,学校会针对本校学生发布大量招聘信息,包括校园招聘会和宣讲会。
给您的备考建议
- 明确目标,早做准备:尽早确定您想报考的地区和学段学科,然后根据该地区近2-3年的考试大纲和真题,开始系统复习。
- 吃透笔试:笔试是敲门砖,教育理论知识和学科专业知识都需要长期积累,可以购买相关的教材、题库进行系统学习和刷题。
- 重视面试:面试是决定性环节,从现在开始,就要多练习试讲和说课,可以对着镜子练,用手机录下来自己看,或者找同学、老师进行模拟点评。
- 关注政策:密切关注国家和地方最新的教育政策,如“双减”政策、新课标改革等,这些内容很可能会出现在笔试的教育理论部分或面试的结构化问题中。
请忘掉2025年的具体公告,现在您要做的就是建立信息获取渠道,明确备考方向,并立即开始行动,祝您备考顺利,早日成为一名光荣的人民教师!
