蓝领招聘网

教师招聘结构化面试,如何高效备考拿高分?

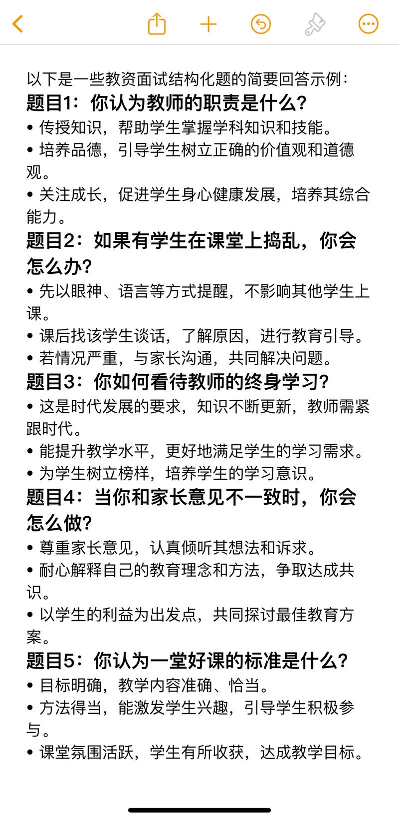
教师招聘考试结构化面试是选拔优秀教育人才的重要环节,其通过标准化的提问方式和评分维度,全面考察考生的职业认知、教育理念、专业能力及综合素养,面试通常以固定情境下的结构化问题为核心,要求考生在规定时间内完成逻辑清晰、内容充实的回答,旨在模拟真实教育教学场景,评估其是否具备成为合格教师的潜力。

教师招聘结构化面试,如何高效备考拿高分?-图1
(图片来源网络,侵删)

从形式上看,结构化面试具有高度规范化的特点,考官组会根据预设的评分标准,对考生的仪表仪态、语言表达、思维逻辑、应急应变能力等多方面进行量化打分,常见的问题类型包括职业认知类(如“你为什么选择教师这个职业”)、应急应变类(如“课堂上两名学生发生争执,你怎么办”)、组织管理类(如“如何组织一次班级主题班会”)、人际关系类(如“与同事产生分歧时如何沟通”)、综合分析类(如“谈谈你对‘双减’政策的理解”)等,每一类问题都对应教师岗位所需的核心能力,应急应变类题目重点考察教育机智,要求考生在处理突发问题时兼顾学生需求与教育原则;综合分析类则侧重对教育热点政策的解读深度,体现考生是否具备与时俱进的教育理念。

备考结构化面试,首先需夯实教育理论基础,考生需系统学习《中小学教师职业道德规范》、新课改核心理念(如“以学生为本”“核心素养导向”)及教育心理学知识(如学习动机、认知发展阶段理论),这些是回答问题时的理论支撑,当被问及“如何转化后进生”时,若能结合“罗森塔尔效应”“最近发展区”等理论,提出“分层教学、正向激励”等策略,将显著提升回答的专业性,要构建个性化答题框架,针对不同题型,可总结通用模板,但需避免机械套用,以“组织管理类”题目为例,可遵循“明确目标—制定方案(内容、流程、人员分工)—实施过程(准备、执行、总结反思)”的逻辑,同时结合具体学科或学段特点填充细节,语文教师组织“经典诵读”活动时,可加入“分角色朗读”“情景剧表演”等学科特色环节,体现专业性。

实战演练是提升面试效果的关键,考生需通过模拟训练培养时间把控能力(通常每题回答时长为3-5分钟),确保内容完整且重点突出,在表达上,应注意语言简洁、条理清晰,可使用“其次、等逻辑连接词,避免口头禅或冗余信息,要注重非语言沟通的礼仪,如保持眼神交流、自然微笑、手势得体等,这些细节能传递出自信与亲和力,给考官留下良好印象,可借助录像复盘,分析自身在逻辑衔接、内容深度等方面的不足,针对性改进,部分考生在回答“如何处理学生上课玩手机”时,仅停留在“没收手机”的表层处理,若能进一步思考“课后沟通了解原因、制定班级手机管理规定、结合学科特点设计趣味课堂”等递进措施,则能体现教育智慧的层次感。

对于不同学段和学科的考生,面试准备需有所侧重,小学教师岗位更看重亲和力与课堂管理能力,回答时可多设计“游戏化教学”“小组合作”等互动性强的案例;中学教师则需关注学生价值观引导,可结合青春期心理特点,强调“尊重与信任”的教育原则,学科教师需将专业知识融入回答,如数学教师讲解“如何激发学生兴趣”时,可举例“用生活中的数学问题(如购物折扣)创设情境”,体现学科应用能力,考生需关注教育政策动态,如“五育并举”“家校社协同育人”等热点,将其融入回答,展现教育视野。

教师招聘结构化面试,如何高效备考拿高分?-图2
(图片来源网络,侵删)

相关问答FAQs:

  1. 问:结构化面试中,如果遇到完全没有思路的题目,应该如何应对?
    答:遇到陌生题目时,首先保持冷静,避免慌乱影响后续发挥,可尝试拆解问题关键词,联想教育相关理论或常见教育场景,若题目问“如何应对家长要求给孩子‘特殊座位’”,可从“教育公平原则”“家校沟通技巧”“学生心理影响”等角度切入,即使没有标准答案,也要展现解决问题的逻辑框架,可坦诚向考官说明“这个问题我思考的角度是……”,体现真诚与应变能力,切忌沉默或随意作答。

  2. 问:在回答问题时,如何平衡“理论高度”与“实践操作性”?
    答:优秀的回答需理论与实践相结合,先提出核心观点(理论层面),再举例说明具体做法(实践层面),回答“如何培养学生学习习惯”时,可先引用“叶圣陶教育思想——教育即习惯养成”,再分点阐述“制定每日学习计划表(具体措施)、采用‘小目标阶梯式’奖励法(操作细节)、每周开展‘习惯养成之星’评选(实践案例)”,理论体现专业性,实践展示可落地性,两者结合才能让回答既有深度又有说服力。

教师招聘结构化面试,如何高效备考拿高分?-图3
(图片来源网络,侵删)
分享:
扫描分享到社交APP
上一篇
下一篇