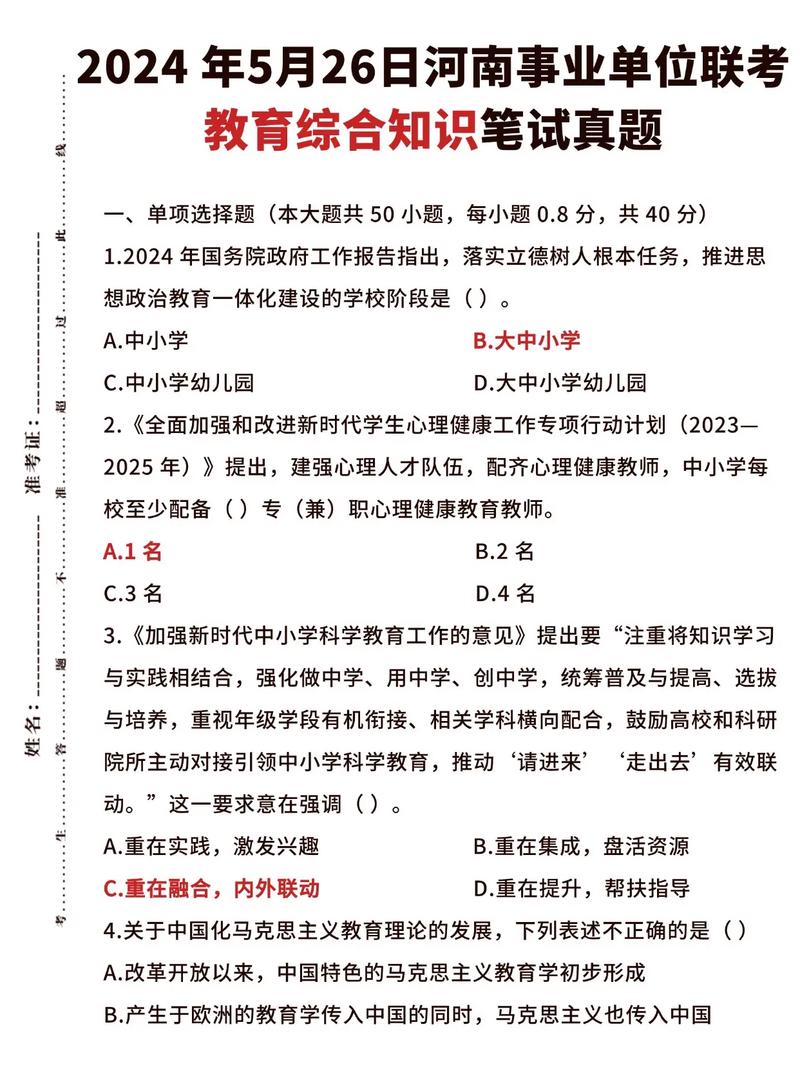
河南省事业单位历年真题是备考过程中不可或缺的核心资料,其价值不仅在于直观呈现考试形式与题型,更能通过高频考点、命题趋势和难度变化,帮助考生精准把握复习方向,以下从真题的价值、内容分析、使用方法及备考建议等方面展开详细说明。

河南省事业单位历年真题的核心价值
河南省事业单位考试分为统考和各地市自主招考两种形式,其中统考由河南省人力资源和社会保障厅统一组织,笔试科目通常为《职业能力测验》和《公共基础知识》两科,部分岗位加试《专业知识》,历年真题(尤其是近5年统考真题)是命题组命题思路的直接体现,其价值主要体现在三方面:
- 把握命题规律:通过分析历年真题,可总结出各科目的重点章节(如《公共基础知识》中的法律、政治、经济)和高频考点(如宪法的公民基本权利义务、宏观经济政策等),避免盲目复习。
- 熟悉题型与题量:河南省事业单位统考《职业能力测验》题量通常为100题(常识判断20题、言语理解20题、数量关系15题、判断推理25题、资料分析20题),时限90分钟;《公共基础知识》题量90-100题,时限100分钟,真题能让考生提前适应题型分布和答题节奏。
- 揣摩评分标准:通过研究真题答案,尤其是主观题(如案例分析、公文写作)的参考答案,可了解踩点得分规则,提升答题的针对性和规范性。
河南省事业单位历年真题内容深度分析
(一)《职业能力测验》真题特点
-
常识判断:侧重考查与河南省情相关的内容,如河南省“十四五”规划、重大水利工程(南水北调中线工程)、历史文化名人(杜甫、韩愈)等,时政热点(如党的二十大报告、中央一号文件)和法律基础(宪法、行政法、民法典)也是必考内容。
示例:2025年统考真题中,“十四五”时期河南省制造业高质量发展的首要定位是“先进制造业基地”,考查考生对省域政策的熟悉程度。 -
言语理解:主旨概括题、意图判断题占比约50%,材料多来自《人民日报》《河南日报》的评论文章,主题涉及乡村振兴、科技创新、民生保障等,逻辑填空题侧重考查实词与成语的辨析,需结合语境分析词义轻重、搭配范围。
-
数量关系:难度低于公务员考试,以基础题型为主,如工程问题、行程问题、利润问题等,常结合河南省实际数据出题(如2025年考查“河南省粮食产量增长率”计算)。
(图片来源网络,侵删) -
判断推理:图形推理以数量类(点、线、面)、位置类(旋转、翻转)为主;定义判断多涉及法律、社会学概念;类比推理注重逻辑关系(种属、功能、过程);逻辑判断以翻译推理、加强削弱型为重点。
-
资料分析:材料类型以统计表、折线图为主,数据多来源于河南省统计局发布的年度数据(如GDP、居民人均可支配收入),考点包括增长量、增长率、比重、倍数等,要求考生快速定位数据和列式计算。
(二)《公共基础知识》真题特点
-
法律模块:占比约30%,是重中之重,宪法中公民基本权利义务、国家机构职权;行政法中行政许可、行政处罚、行政复议;民法典中合同、侵权责任等内容几乎每年必考。
示例:2025年统考真题考查“行政处罚听证程序的适用范围”,2025年考查“民法典中的无因管理构成要件”。 -
政治模块:包括马克思主义基本原理(唯物论、辩证法)、毛泽东思想概论、中国特色社会主义理论体系(习近平新时代中国特色社会主义思想)及河南省重大会议精神(如河南省第十一次党代会报告)。
(图片来源网络,侵删) -
经济与管理:宏观经济(财政政策、货币政策)、微观经济(市场机制、市场主体)是重点,管理学中行政管理(领导、沟通、激励)和公共管理(公共政策、危机管理)也常考查。
-
人文与科技:人文部分侧重中国历史(尤其是河南文化史,如殷墟、龙门石窟)、文学常识;科技部分以基础科学知识(物理、化学、生物)和前沿科技(人工智能、5G)为主。
-
公文写作:题型包括公文改错(如2025年考查“通知”格式的错误)、公文写作(如撰写“关于加强社区疫情防控的倡议书”),需掌握15种法定公文的适用范围和写作规范。
历年真题的高效使用方法
-
分阶段刷题:
- 基础阶段:按模块刷题,结合教材知识点,分析每道题的考点和错题原因(如法律概念混淆、计算公式记错);
- 强化阶段:按套刷真题,限时模拟,训练答题速度和时间分配(如《职业能力测验》建议常识判断10分钟、言语理解25分钟等);
- 冲刺阶段:反复研究近3年真题,总结命题规律,预测当年考点(如结合2025年中央经济工作会议,预测经济模块考点)。
-
建立错题本:分类整理错题(如“法律-宪法-公民权利”),标注错误原因(知识点遗忘、审题失误)和正确思路,每周复盘。
-
对比分析:将河南省统考真题与地市自主招考真题对比(如郑州、洛阳),总结差异(如地市考题更侧重本地政策、基层治理),针对性复习。
备考建议
- 关注时政热点:每月整理《人民日报》评论员文章、河南省政府新闻发布会内容,重点关注乡村振兴、黄河流域生态保护、中原城市群建设等本地议题。
- 强化计算能力:针对《职业能力测验》的数量关系和资料分析,每天练习10道计算题,熟练使用尾数法、首数法等速算技巧。
- 仿写公文范文:背诵《党政机关公文处理工作条例》中的公文格式,仿写河南省政府官网发布的公文范例,提升写作规范性。
相关问答FAQs
问题1:河南省事业单位历年真题在哪里可以找到?
解答:获取真题的正规渠道包括:①河南省人力资源和社会保障厅官网“招考信息”专栏,会发布历年统考公告及真题;②各地市人社局官网(如郑州市人社局),自主招考真题会随公告公布;③权威培训机构(如华图、中公)出版的《河南省事业单位考试历年真题及详解》,真题收录全面且附带解析;④河南省图书馆、各地市图书馆的考试资料专区,可查阅纸质版真题。
问题2:如何通过真题预测当年考试重点?
解答:可通过以下步骤预测:①分析近3年真题的高频考点,若某知识点连续出现2次以上,当年考查概率较高;②结合时政热点,如2025年是新中国成立75周年,可能考查党史、爱国主义教育相关内容;③关注河南省重大政策,如“十大战略”(创新驱动、科教兴省、人才强省战略等),公共基础知识模块可能直接涉及;④对比公务员考试与事业单位考试的真题差异,事业单位更侧重基层实务能力(如社区管理、农村政策),复习时可适当倾斜。
