主要分为公共科目和专业科目两大部分,具体考试科目和形式根据招聘岗位类别(综合类、教育类、医疗类等)及地区政策有所不同,以下从考试结构、科目内容、题型题量及备考方向等方面进行详细说明。

公共科目考试内容
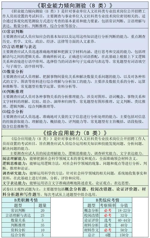
公共科目是所有事业单位岗位均需测试的部分,主要考察考生的基本综合素质和通用能力,内蒙古各地公共科目通常为《职业能力倾向测验》和《综合应用能力》两科,部分岗位可能合并为一张试卷考试。
《职业能力倾向测验》
该科目类似于公务员考试的《行测》,主要通过客观化题型考察考生的基本能力,满分一般为100分,考试时间90-120分钟,主要模块包括:
- 常识判断:涉及政治、经济、法律、管理、科技、人文、内蒙古区情(如地理、文化、历史、民族政策等)等知识,重点考察考生的知识广度和运用能力,内蒙古的“两个屏障”“两个基地”建设、草原生态保护等内容常出现在考题中。
- 言语理解与表达:包括选词填空、片段阅读、语句排序等,侧重考察考生对文字材料的理解、分析和运用能力,题量约占20%-25%。
- 数量关系:以数学运算为主,涉及行程问题、工程问题、利润问题等基础题型,部分岗位可能涉及数字推理,主要考察考生的逻辑思维和快速计算能力。
- 判断推理:包括图形推理、定义判断、类比推理、逻辑判断等,是考试的重点和难点,题量较大,侧重考察考生的逻辑分析能力。
- 资料分析:给出统计图表、文字材料等,要求考生根据数据进行分析、比较和计算,内容多涉及经济、社会、民生等领域数据,考察考生的数据理解和处理能力。
《综合应用能力》
该科目为主观题考试,满分100分,考试时间120-150分钟,重点考察考生的阅读理解、综合分析、解决问题和文字表达能力,根据岗位类型,考试内容有所区分:
- 综合类岗位:通常以案例分析、公文写作、论述题等形式为主,案例分析可能涉及社会管理、公共政策、应急处理等场景,要求考生分析问题并提出对策;公文写作可能包括通知、报告、倡议书等常见文种的撰写;论述题则围绕社会热点或政策理论展开,考察考生的理论素养和逻辑思维。
- 教育类岗位:侧重教育政策、教育学、心理学知识的应用,可能包含教学设计、班级管理、教育案例分析等内容,例如结合“双减”政策设计教学方案,或分析学生心理问题解决策略。
- 医疗类岗位:考察医学基础知识、公共卫生管理、医患沟通、医疗应急处理等能力,可能涉及病例分析、卫生政策解读、医疗纠纷处理等题型。
专业科目考试内容
部分专业技术岗位(如教师、医生、工程师等)需加试专业科目,具体内容由招聘单位确定,主要考察岗位所需的专业知识和技能。

- 教育类:可能考《教育理论基础》(包括教育学、心理学、教育心理学)和《学科专业知识》(如语文、数学、英语等学科的高考或考研难度内容)。
- 医疗类:通常考《医学基础知识》(解剖学、生理学、病理学等)或《临床医学专业知识》《护理专业知识》等,根据岗位需求设置。
- 其他岗位:如计算机岗位可能考《计算机专业知识》(编程、数据库、网络技术等),会计岗位可能考《会计基础》《财务管理》等。
考试形式与题型特点
内蒙古事业单位考试题型以客观题和主观题相结合为主,综合类岗位客观题占比约50%-60%,主观题占比40%-50%;教育类、医疗类岗位主观题占比更高,可达60%以上,考试特点包括:
- 注重区情结合:内蒙古本土政策、文化、生态等内容在常识判断和综合应用中高频出现,考生需重点掌握《内蒙古自治区“十四五”发展规划》、民族区域自治政策等。
- 能力导向明确:职业能力倾向测验强调快速解题能力,综合应用能力强调实际问题解决能力,题目多结合社会热点(如乡村振兴、基层治理、疫情防控等)。
- 题量适中但时间紧张:职业能力倾向测验通常题量在90-110题,综合应用主观题3-5道,要求考生具备较强的时间管理能力。
备考建议
- 明确考试科目:根据招聘岗位类别(综合/教育/医疗)确认考试科目,重点关注专业科目的复习。
- 系统复习公共科目:职业能力倾向测验可通过模块化训练提升解题速度,综合应用能力需多练习案例分析、公文写作等题型,积累政策理论素材。
- 关注内蒙古本土内容:学习内蒙古政府工作报告、区情政策手册,熟悉本地文化、生态、经济等领域知识。
- 真题演练:研究内蒙古各地事业单位考试真题,把握命题规律和高频考点,模拟考试环境提升应试能力。
相关问答FAQs
问题1:内蒙古事业单位考试是否所有岗位都考《职业能力倾向测验》和《综合应用能力》?
解答:并非所有岗位都考这两科,综合类岗位通常必考这两科,教育类、医疗类岗位可能考公共科目+专业科目,部分旗县或乡镇岗位可能简化考试科目,仅考《公共基础知识》(包含政治、法律、经济、常识等),具体需以当地招聘公告为准。
问题2:备考内蒙古事业单位考试时,如何高效复习《综合应用能力》?
解答:备考《综合应用能力》需分三步:一是掌握基础理论,学习公文格式、政策文件写作规范、案例分析常用思路等;二是结合真题练习,针对内蒙古常考的社会治理、教育医疗等主题进行专项训练;三是积累素材,背诵政策金句(如“以人民为中心”“高质量发展”等)、优秀范文,提升答题的深度和规范性,注意字迹工整、逻辑清晰,避免口语化表达。

