2025年永泰事业单位招聘工作是根据永泰县经济社会发展对人才的实际需求,按照公开、平等、竞争、择优的原则组织开展的重要人才引进活动,旨在优化事业单位人员结构,提升公共服务能力,此次招聘涉及多个部门和领域,为求职者提供了多元化的职业选择机会。

招聘工作启动前,永泰县人力资源和社会保障局联合相关用人单位,结合各单位空编情况、岗位需求及专业要求,制定了详细的招聘方案,招聘公告通过永泰县人民政府官网、福州市人力资源和社会保障局网站及当地媒体平台发布,明确了招聘对象、条件、程序及相关注意事项,公告显示,此次招聘面向社会公开,凡符合条件的人员均可报名,不限户籍,但要求报考者具备良好的政治素质、道德品行和正常履行岗位职责所需的身体条件,同时需满足各岗位具体的专业、学历及工作经历要求。
报名环节采用网络报名方式,报考人员需在规定时间内登录指定报名系统,如实填写个人信息并上传相关证明材料,报名系统设置了资格初审功能,由用人单位对报考者提交的信息进行初步审核,审核通过后方可参加考试,为确保报名过程的公平公正,系统对报考信息的真实性进行严格核查,并要求报考者承诺所提供材料的真实性,如有弄虚作假,将取消其考试资格。
考试分为笔试和面试两部分,重点考察报考者的专业能力、综合素质及岗位匹配度,笔试内容根据岗位类别分为《综合基础知识》和《专业知识》两类,综合基础知识》涵盖政治、经济、法律、管理、科技、人文等基础知识,《专业知识》则根据不同岗位的专业要求设置相应内容,如教育类岗位包含教育学、心理学知识,医疗类岗位包含医学基础理论等,笔试结束后,按照岗位招聘计划数的1:3比例确定面试人选,面试形式结构化面试,主要考察报考者的语言表达、逻辑思维、应急处理及岗位认知能力,总成绩按笔试成绩占60%、面试成绩占40%计算,从高分到低分确定体检和考察对象。
体检标准参照《公务员录用体检通用标准(试行)》执行,考察内容则包括报考者的政治思想、道德品质、能力素质、学习和工作表现、遵纪守法、廉洁自律等情况,体检或考察不合格的,在总成绩合格人员中依次递补,公示环节,对拟聘用人员在永泰县人民政府官网进行为期7个工作日的公示,接受社会监督,公示无异议后办理聘用手续,签订聘用合同,实行试用期制度,试用期考核合格的正式聘用,不合格的取消聘用资格。

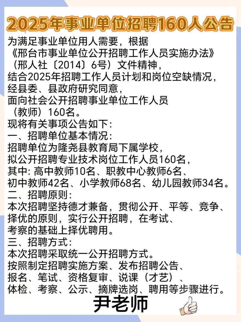
此次招聘的岗位涵盖教育、医疗、综合管理等多个领域,具体岗位信息可通过招聘公告查询,教育类岗位包括幼儿园教师、小学教师等,要求具备相应教师资格证及学历条件;医疗类岗位包括医师、护士等,要求相关专业背景及执业资格;综合管理类岗位则面向文秘、计算机、财务等专业,要求具备较强的文字综合能力和专业技能,招聘过程中,严格执行回避制度,确保招聘工作的公平、公正、公开,同时设立监督电话,接受社会各界监督。
为帮助报考者更好地了解招聘政策,以下是相关问答FAQs:
问题1:2025年永泰事业单位招聘的报考条件中对工作经历有何要求?
解答:部分岗位对工作经历有明确要求,例如综合管理类中的文秘岗位要求“具有2年以上文秘工作经验”,医疗类中的医师岗位要求“具有1年以上临床工作经验”,工作经历计算截止时间为2025年7月31日,需提供劳动合同、社保缴纳证明或单位出具的工作证明材料,应届毕业生或无相关工作经历的报考者可选择无工作经历要求的岗位,具体以招聘岗位表中“备注”栏说明为准。
问题2:若报考者在笔试期间因特殊原因无法参加,是否可以申请缓考?
解答:本次招聘笔试不设缓考环节,报考者需凭本人有效身份证原件及准考证按时参加考试,因个人原因缺考的,视为自动放弃考试资格,如遇不可抗力因素(如自然灾害、突发疾病等)导致无法参考,需在考试后3个工作日内向永泰县人力资源和社会保障局提供相关证明材料,经核实后可保留其下一同类招聘考试的报考资格,但不退还本次考试费用。

