在事业单位面试中取得83分,这一成绩是否算高,需要结合多个维度综合分析,包括岗位竞争激烈程度、地区差异、评分标准以及个人在面试中的具体表现等,从整体来看,83分在大多数情况下属于中上水平,具备较强的竞争力,但能否成功上岸还需结合其他因素判断。

事业单位面试评分的基本逻辑
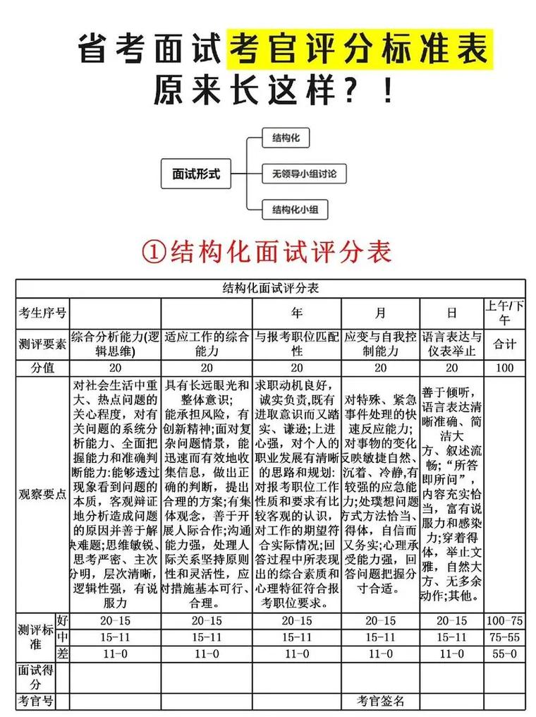
事业单位面试通常采用结构化面试形式,评分维度主要包括综合分析、计划组织、应急应变、人际交往、言语表达、举止仪表等方面,总分多为100分,具体评分细则由各单位或地区制定,但核心逻辑是考察考生的岗位匹配度和综合素质,70分属于及格线,80分以上往往意味着考生表现超出平均水平,而85分以上则通常被视为优秀水平,83分处于“良好”与“优秀”的临界区间,具体价值需结合实际情况判断。
影响分数“含金量”的关键因素
-
地区与单位差异
不同地区的面试评分标准存在差异,经济发达地区(如北京、上海、广东)的考生整体素质较高,面试分数普遍偏高,83分可能仅处于中等水平;而在中西部地区或基层岗位,由于竞争压力较小,83分可能属于高分段,热门单位(如省直机关、核心事业单位)的面试竞争激烈,考官评分更严格,83分的竞争力可能不如普通岗位的85分。 -
岗位竞争激烈程度
面试分数的高低与对手表现直接相关,若岗位招录比为1:3,考生面试83分且排名第二,可能因笔试差距较大而淘汰;若招录比为1:2,83分则大概率能逆袭成功,某岗位笔试第一领先第二名8分,即使第二名面试90分,也需折算后才能确定最终排名,此时83分的逆袭难度较大。 -
考官评分风格
部分考官评分偏严格,整体分数偏低(如平均分75分),83分属于顶尖水平;而有些考官评分宽松,平均分达80分以上,83分的优势则不明显,考官对“模板化”回答容忍度较低,若考生内容缺乏个性化,即使表达流畅,也很难突破85分。 难度与考生表现**
若面试题目较难(如涉及政策理解、应急应变复杂场景),考生能答出核心要点且逻辑清晰,83分含金量较高;若题目简单,多数考生表现良好,83分可能仅处于中上游,综合分析题中,考生能结合社会热点提出独到见解,比单纯罗列理论更易获得高分。
(图片来源网络,侵删)
83分在不同场景下的竞争力分析
下表通过地区、岗位类型、招录比三个维度,综合评估83分的竞争力:
| 场景维度 | 具体分类 | 83分竞争力 | 说明 |
|---|---|---|---|
| 地区差异 | 一线城市(如北京) | 中等 | 考生整体水平高,85分以上更具竞争力,83分需结合笔试优势。 |
| 中西部地区 | 较高 | 评分相对宽松,83分可能进入面试前三名。 | |
| 岗位类型 | 热门岗位(如财政、税务) | 中等 | 竞争激烈,需搭配较高笔试分数,否则可能被逆袭。 |
| 冷门岗位(如基层、偏远地区) | 高 | 报考人数少,83分大概率面试第一。 | |
| 招录比 | 1:5(高竞争) | 中等 | 面试分差需拉大才能逆袭,83分可能需笔试领先3-5分。 |
| 1:2(低竞争) | 高 | 面试权重较低,83分基本稳胜。 |
提升面试分数的实用建议
若考生以83分进入面试,但担心竞争力不足,可通过以下方式优化表现:
- 突破“模板化”回答:结合岗位特点(如医疗岗位强调“医患沟通”,教育岗位侧重“学生管理”),在回答中融入专业知识和实践经验,避免空泛理论。
- 强化逻辑与细节:回答问题时采用“观点+论据+结构,例如分析“老旧小区改造”问题时,可列举具体案例(如某社区通过居民议事会解决矛盾),增强说服力。
- 注重非语言表达:保持眼神交流、手势自然、语速适中,避免紧张导致的小动作(如频繁摸头发、低头),考官对“自信从容”的印象分往往占10%-15%。
83分是否算高?
综合来看,83分在事业单位面试中属于“良好”水平,具备较强竞争力,尤其在非热门地区、基层岗位或低竞争比场景下,大概率能成功上岸,但在一线城市、核心岗位或高竞争比中,需结合笔试成绩综合评估,若面试后排名靠后,可考虑通过“面试逆袭专项训练”(如模拟考官提问、优化答题时间分配)进一步提升分数,最终以综合成绩优势胜出。
相关问答FAQs
Q1: 面试83分,笔试落后对手5分,还有逆袭机会吗?
A1: 有机会,但需满足两个条件:一是面试分差需足够大(如对手面试75分,你83分,折算后可缩小4-6分差距);二是岗位招录比不高(如1:2),若招录比为1:3,逆袭难度较大,建议优先提升答题的“个性化”和“岗位适配性”,避免同质化竞争。

Q2: 如何判断自己83分在面试中的具体排名?
A2: 可通过以下方式估算:① 联系招考单位询问“面试平均分”(部分单位会公布);② 观察考官表情(若多数点头、记录详细,可能表现较好);③ 回忆答题时间(超时或过短可能影响分数),最终排名需结合所有考生表现综合判断,建议提前准备“逆袭预案”(如强化专业知识问答环节)。
