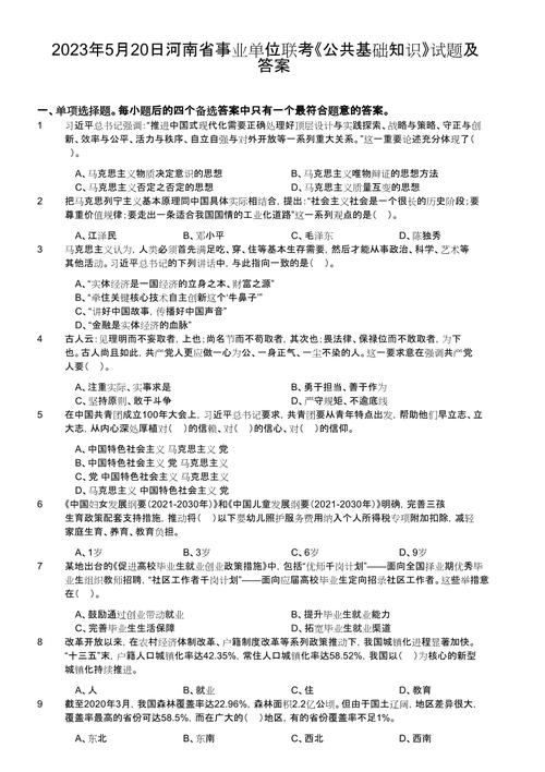
由于事业单位考试由各地、各单位自主命题,不存在全国统一的官方真题库是根据全国范围内《公共基础知识》考试大纲和历年高频考点进行的系统性梳理和模拟,旨在帮助您了解考试形式、掌握核心知识、提升应试能力。

第一部分:公共基础知识核心考点与真题类型分析
《公共基础知识》考察范围广,内容杂,主要分为以下几个模块:
马克思主义基本原理 (马原)
- 核心考点:
- 哲学基本问题(思维与存在的关系)
- 唯物论与辩证法(联系、发展、矛盾)
- 认识论(实践、认识、真理)
- 唯物史观(社会存在与社会意识、人民群众是历史的创造者)
- 政治经济学(商品、货币、剩余价值)
- 真题形式:
- 选择题: 考察对基本概念和原理的理解。
- 例题: “揠苗助长”这个寓言故事说明的哲学道理是( )。 A. 规律是客观的,不能违背规律 B. 矛盾具有特殊性,要具体问题具体分析 C. 事物是普遍联系的,要用联系的观点看问题 D. 量变是质变的前提,要重视量的积累
- 判断题: 考察对原理表述准确性的判断。
- 论述题/材料分析题: 结合社会热点或具体材料,运用马克思主义原理进行分析。
- 选择题: 考察对基本概念和原理的理解。
中国特色社会主义理论体系
- 核心考点:
- 邓小平理论(社会主义本质、初级阶段理论、“一个中心,两个基本点”)
- “三个代表”重要思想
- 科学发展观
- 习近平新时代中国特色社会主义思想: 这是当前的重中之重。
- “十个明确”、“十四个坚持”、“十三个方面成就”
- 新时代的主要矛盾
- “五位一体”总体布局(经济、政治、文化、社会、生态文明建设)
- “四个全面”战略布局(全面建设社会主义现代化国家、全面深化改革、全面依法治国、全面从严治党)
- 新发展理念(创新、协调、绿色、开放、共享)
- 真题形式:
- 选择题: 直接考察对会议、文件、讲话内容的记忆。
- 例题: 党的二十大报告指出,中国共产党的中心任务是( )。 A. 全面建成社会主义现代化强国 B. 实现第二个百年奋斗目标 C. 团结带领全国各族人民全面建成社会主义现代化强国、实现第二个百年奋斗目标,以中国式现代化全面推进中华民族伟大复兴 D. 推进高质量发展
- 判断题: 考察对重要表述的准确记忆。
- 公文写作/论述题: 在文章写作或论述中,必须体现最新的理论成果和政策导向。
- 选择题: 直接考察对会议、文件、讲话内容的记忆。
法律法规
- 核心考点:
- 《宪法》: 国体、政体、公民的基本权利和义务、国家机构。
- 《民法典》: 民事主体、物权、合同、人格权、婚姻家庭、继承、侵权责任(重点是总则和合同编)。
- 《刑法》: 犯罪构成、正当防卫、紧急避险、共同犯罪、刑罚种类。
- 《行政法与行政诉讼法》: 行政行为、行政许可、行政处罚、行政复议、行政诉讼。
- 《事业单位人事管理条例》: 岗位设置、公开招聘、聘用合同、考核、奖励、处分。
- 真题形式:
- 选择题: 考察具体法条的应用。
- 例题: 下列行为中,属于行政处罚的是( )。 A. 某卫生局对流行病区的人员进行强制隔离 B. 某公安局对醉酒的人约束至酒醒 C. 某环保局对企业超标排放处以罚款 D. 某市场监督管理局对食品进行查封
- 案例分析题: 给出一个具体案例,要求运用法律知识进行分析,判断行为的合法性、责任归属等。
- 选择题: 考察具体法条的应用。
行政管理
- 核心考点:
- 政府职能(核心职能、运行职能)
- 行政组织(中央政府、地方政府、事业单位)
- 行政领导(制度、方式)
- 行政决策(过程、体制)
- 行政执行(手段、环节)
- 行政监督(内部监督、外部监督)
- 真题形式:
- 选择题: 考察对行政管理基本概念和流程的理解。
- 例题: 政府部门的“三定”规定是指( )。 A. 定职能、定机构、定编制 B. 定岗位、定职责、定人员 C. 定目标、定任务、定时限 D. 定政策、定标准、定流程
- 选择题: 考察对行政管理基本概念和流程的理解。
公文写作与处理
- 核心考点:
- 法定公文种类: 决议、决定、命令、公报、公告、通告、意见、通知、通报、报告、请示、批复、议案、函、纪要。(重点掌握通知、报告、请示、函、纪要)
- 公文格式: 发文机关标志、发文字号、标题、主送机关、正文、附件、发文机关署名、成文日期、印章等。
- 行文规则: 上行文、下行文、平行文的规则。
- 真题形式:
- 选择题: 考察公文种类、格式的辨析。
- 例题: 某单位要向不相隶属的某高校请求增派一名支教教师,应使用的文种是( )。 A. 请示 B. 函 C. 报告 D. 通知
- 公文改错/写作题: 给出一段有格式或内容错误的公文,要求修改;或者根据给定情境和要求,撰写一篇完整的公文。
- 选择题: 考察公文种类、格式的辨析。
国情与省情
- 核心考点:
- 国情: 中国的人口、民族、资源、环境;当前我国经济社会发展阶段和主要任务。
- 省情(需根据报考省份具体准备): 本省的地理、人口、历史沿革、经济发展战略、重要发展规划、重大工程、知名企业和文化名人等。
- 真题形式:
- 选择题: 考察对基本事实的记忆。
- 例题: 我国领土面积仅次于俄罗斯和加拿大,居世界第( )位。 A. 一 B. 二 C. 三 D. 四
- 选择题: 考察对基本事实的记忆。
人文与科技常识
- 核心考点:
- 人文: 中国古代史、近现代史重大事件;中国文学(唐诗、宋词、元曲、明清小说);世界著名文化成果。
- 科技: 近代三次科技革命;当代高新科技领域(信息技术、生物技术、新能源、新材料等)的基本概念;生活常识(物理、化学、生物)。
- 真题形式:
- 选择题: 范围极广,考察知识面。
- 例题: “四大发明”中,对欧洲航海事业产生重大影响的是( )。 A. 造纸术 B. 印刷术 C. 指南针 D. 火药
- 选择题: 范围极广,考察知识面。
第二部分:模拟真题及答案解析
(一)单项选择题
-
哲学的基本问题是( )。 A. 世界观和方法论的关系问题 B. 思维和存在的关系问题 C. 人和自然的关系问题 D. 具体科学和哲学的关系问题
-
习近平总书记指出,坚持和发展中国特色社会主义的总任务是( )。 A. 实现共同富裕 B. 实现中华民族伟大复兴 C. 全面建成小康社会 D. 建设社会主义现代化强国
(图片来源网络,侵删) -
根据《民法典》,下列哪项属于无效的民事法律行为?( ) A. 限制民事行为能力人实施的纯获利益的民事法律行为 B. 行为人与相对人以虚假的意思表示实施的民事法律行为 C. 无权代理行为 D. 因重大误解而实施的民事法律行为
-
某省人民政府要发布一项重要行政规章,应使用的文种是( )。 A. 命令(令) B. 决定 C. 公告 D. 通告
(二)多项选择题
-
下列关于意识的表述,正确的有( )。 A. 意识是人脑的机能 B. 意识是客观世界的主观映象 C. 意识对物质具有能动的反作用 D. 意识可以脱离物质而独立存在
(图片来源网络,侵删) -
新时代我国社会主要矛盾已经转化为人民日益增长的美好生活需要和不平衡不充分的发展之间的矛盾,对此,理解正确的有( )。 A. “美好生活需要”不仅对物质文化生活提出了更高要求,而且在民主、法治、公平、正义、安全、环境等方面的要求日益增长 B. “不平衡”主要指区域、城乡、经济和社会等方面的发展不平衡 C. “不充分”主要指发展的质量和效益还不够高 D. 这意味着我国已不再是发展中国家
(三)判断题
- 法是统治阶级意志的体现,因此它不具有社会性。( )
- 请示可以一文多事,以便提高工作效率。( )
(四)公文写作题
情境: 你是某市教育局办公室的工作人员,市教育局准备联合市体育局、市文旅局在全市中小学开展“阳光体育,快乐成长”主题活动,旨在增强学生体质,培养团队精神,活动拟定于2025年9月-12月举行,请你以市教育局的名义,草拟一份发给各区县教育局、市直各学校的通知。
要求:
- 格式规范,要素齐全,明确,条理清晰。
- 不需要写落款和日期。
第三部分:参考答案及解析
(一)单项选择题
-
答案:B
- 解析: 哲学的基本问题是思维和存在(或物质和意识)的关系问题,它包括两个方面的内容:第一,思维和存在谁是本原的问题(即本体论问题);第二,思维和存在有无同一性的问题(即认识论问题),A是哲学的基本派别问题,C和D是哲学研究的重要领域但不是基本问题。
-
答案:B
- 解析: 党的十九大报告明确指出:“中国共产党人的初心和使命,就是为中国人民谋幸福,为中华民族谋复兴。”并指出,“新时代中国共产党的历史使命,就是为实现中华民族伟大复兴的中国梦不懈奋斗。”这是坚持和发展中国特色社会主义的总任务。
-
答案:B
- 解析: 根据《民法典》第一百四十三条,具备下列条件的民事法律行为有效:(一)行为人具有相应的民事行为能力;(二)意思表示真实;(三)不违反法律、行政法规的强制性规定,不违背公序良俗,A是有效的,C属于效力待定,D属于可撤销的民事法律行为,B项,行为人与相对人以虚假的意思表示实施的民事法律行为无效。
-
答案:A
- 解析: 根据《党政机关公文处理工作条例》,“命令(令)适用于公布行政法规和规章、宣布施行重大强制性措施、批准授予和晋升衔级、嘉奖有关单位和人员。”省人民政府发布重要行政规章,属于公布法规的范畴,应使用命令(令),决定用于对重要事项作出决策和部署,公告向国内外宣布重要事项或法定事项,通告在一定范围内公布应当遵守或周知的事项。
(二)多项选择题
-
答案:ABC
- 解析: A、B、C是马克思主义哲学关于意识的基本观点,D是唯心主义的观点,认为意识是世界的本原,可以脱离物质而存在,是错误的。
-
答案:ABC
- 解析: A、B、C都是对我国社会主要矛盾转化的正确理解,D是错误的,我国仍处于并将长期处于社会主义初级阶段,仍然是世界上最大的发展中国家。
(三)判断题
-
答案:×
- 解析: 法是统治阶级意志的体现,但并非统治阶级中个别人或少数人的意志,而是整体意志的体现,法的内容最终是由统治阶级所处的物质生活条件决定的,因此法也具有社会性,它反映并服务于社会。
-
答案:×
- 解析: 根据《党政机关公文处理工作条例》,“请示应当一文一事,不得在报告等非请示公文中夹带请示事项。”请示必须坚持“一文一事”的原则,以便上级机关明确审批、批复,避免因事项混杂而延误处理。
(四)公文写作题
关于开展“阳光体育,快乐成长”主题活动的通知
各区县教育局,市直各学校:
为深入贯彻落实“双减”政策,切实增强学生体质,培养学生团结协作精神和顽强拼搏意志,营造健康向上的校园体育文化氛围,经研究,市教育局决定联合市体育局、市文旅局在全市中小学开展“阳光体育,快乐成长”主题活动,现将有关事项通知如下:
活动主题 阳光体育,快乐成长
活动时间 2025年9月至2025年12月
参加对象 全市各级各类中小学全体在校学生
与形式
- 开展阳光体育大课间活动。 各校要保质保量开展每天30分钟的大课间体育活动,推广特色广播操、跑操、集体舞等。
- 举办班级、校级体育竞赛。 结合学校实际,组织开展跳绳、踢毽子、拔河、篮球、足球等班级联赛和校级运动会。
- 组织体育文化宣传活动。 利用校园广播、宣传栏、主题班会等形式,宣传科学健身知识和体育明星励志故事,激发学生运动热情。
- 开展“体育艺术2+1”项目展示。 鼓励学生掌握至少两项体育运动技能,并组织成果展示活动。
工作要求
- 高度重视,加强领导。 各单位要充分认识本次活动的重要意义,成立领导小组,制定详细方案,确保活动有序有效开展。
- 精心组织,安全第一。 要科学安排活动内容,加强安全教育和管理,确保学生活动安全,活动要面向全体学生,做到全员参与。
- 加强宣传,营造氛围。 各单位要及时总结活动中的好经验、好做法,充分利用各类媒体进行宣传报道,营造全社会关心支持青少年体育发展的良好氛围。
- 及时总结,巩固成果。 活动结束后,各单位要对活动开展情况进行认真总结,并将活动总结(含图文材料)于2025年12月25日前报送市教育局体卫艺科。
特此通知。
第四部分:高效备考建议
- 系统学习,夯实基础: 购买一套权威的《公共基础知识》教材,第一轮复习要全面、系统地过一遍所有知识点,不留死角。
- 关注时政,紧跟热点: 事业单位考试与时政结合紧密,每天坚持阅读《人民日报》、新华社、学习强国APP等,重点关注党和国家的重要会议、文件、领导人讲话以及本省市的重大新闻和决策。
- 刷题巩固,查漏补缺: 做真题和高质量的模拟题是提分的关键,通过刷题可以熟悉题型、掌握命题规律、发现知识盲区,建立错题本,反复研究错题,确保同类错误不再犯。
- 主攻重点,把握核心: 在全面复习的基础上,要有所侧重。法律法规、习近平新时代中国特色社会主义思想、公文写作是三大得分大户,必须投入最多精力。
- 动手写作,勤练笔头: 对于公文写作和论述题,不能只看不练,要亲手写,对照范文修改,学习其结构、语言和逻辑,平时多积累一些时政热点中的规范表述和“金句”。
- 研究真题,把握方向: 如果能找到所报考地区或单位近几年的真题,一定要深入研究,这能让你最直观地了解当地的命题风格、考点分布和难度水平,从而进行针对性复习。
祝您备考顺利,成功上岸!
