北京科技大学作为国家“双一流”建设高校,始终将师资队伍建设作为学校发展的核心任务,面向海内外公开招聘优秀教学科研人才,为学校“新材料、新冶金、新信息”三大学科领域建设注入新动能,本次招聘坚持“德才兼备、以德为先、择优录取”原则,涵盖教学科研岗、科研专职岗、实验技术岗等多个类别,旨在吸引具有国际视野、创新能力和发展潜力的青年学者及资深专家加盟。

招聘范围与岗位类别
本次招聘面向社会公开招揽各类人才,具体包括:
- 教学科研岗:承担教学任务,开展前沿科学研究,要求具有博士学位及较强的学术潜力,主要面向教授、副教授、讲师等职称序列。
- 科研专职岗:聚焦国家重大科研项目攻关,以科研创新为核心任务,鼓励具有丰富科研经验的博士后或科研骨干应聘。
- 实验技术岗:负责实验室建设与管理、大型仪器设备运维及实验技术开发,要求具备扎实的专业实践技能。
- 博士后岗位:依托学校重点科研平台,招收优秀博士从事协同创新研究,提供优越的科研条件及职业发展支持。
应聘基本条件
- 政治素养:拥护中国共产党的领导,贯彻党的教育方针,遵守法律法规,具有良好的师德师风和职业道德。
- 学历背景:一般应具有博士学位,海外应聘者需取得教育部认可的学历学位;教学科研岗原则上需具有博士后经历或海外知名高校学习工作经历。
- 业务能力:教学科研岗需具备扎实的理论基础、突出的科研成果及较强的教学组织能力;科研专职岗与实验技术岗需在本领域具有3年以上相关工作经验,掌握核心技术或实验技能。
- 年龄要求:原则上教授不超过45周岁,副教授不超过40周岁,讲师不超过35周岁,博士后不超过35周岁(特别优秀者可适当放宽)。
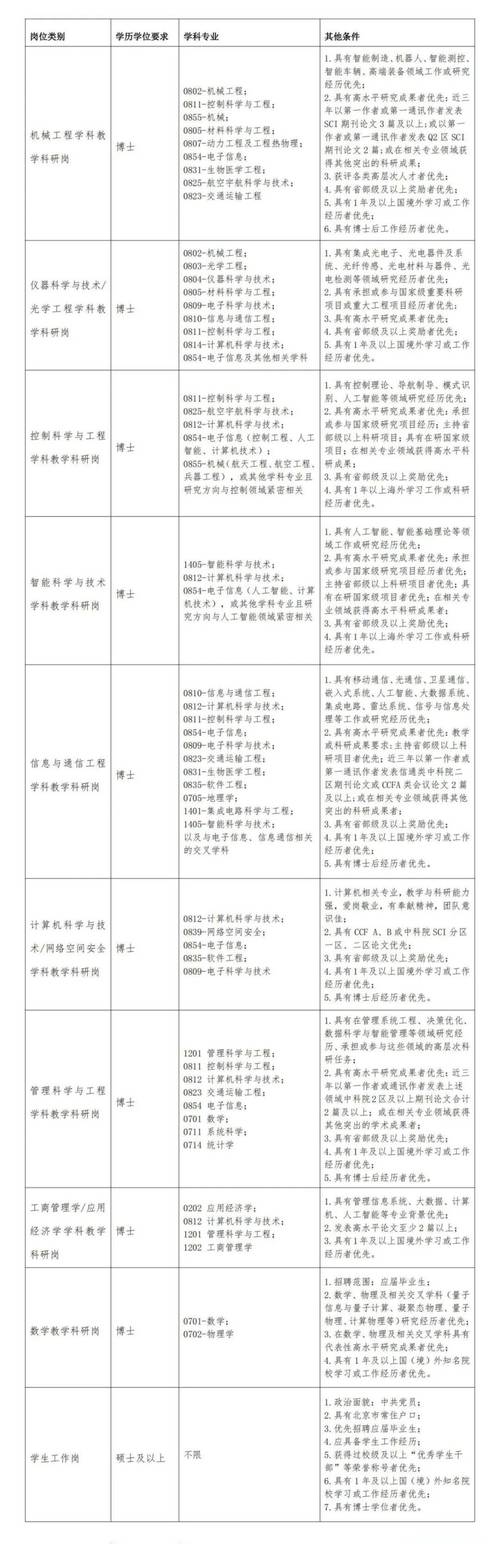
招聘学科方向
重点围绕学校优势学科及交叉学科领域,具体包括:
- 材料科学与工程:先进材料制备、新能源材料、材料计算模拟等方向;
- 冶金与生态工程:绿色冶金、资源循环利用、冶金新材料等方向;
- 机械工程:智能装备、机器人技术、精密仪器等方向;
- 控制科学与工程:人工智能、工业互联网、智能控制等方向;
- 计算机科学与技术:大数据、网络安全、区块链技术等方向;
- 环境科学与工程:大气污染控制、固废资源化、环境监测等方向;
- 管理科学与工程:创新管理、数字化转型、系统工程等方向。
支持政策与待遇保障
学校为引进人才提供具有竞争力的薪酬福利及职业发展支持,具体包括:
| 人才类型 | 安家费(万元) | 科研启动经费(万元) | 其他支持 |
|---|---|---|---|
| 顶尖人才 | 面议 | 面议 | 配备科研团队、解决配偶工作及子女入学,提供专属实验室及办公空间 |
| 领军人才 | 150-300 | 200-500 | 优先推荐国家级人才项目,提供过渡性住房,协助组建学术团队 |
| 青年拔尖人才 | 80-150 | 50-150 | 享受副教授待遇,提供职称评审绿色通道,支持参加国际学术会议 |
| 优秀青年学者 | 50-100 | 30-80 | 提供青年教师公寓,支持申报国家自然科学基金等项目,配备科研助手 |
| 博士后 | 20-40 | 10-30 | 提供博士后公寓,出站留校优先推荐副教授岗位,支持申请“博士后创新人才支持计划” |
学校为所有人才提供完善的社会保障(五险一金)、年度体检、工会福利及子女入学(附属幼儿园、中小学)等支持,并协助解决北京市户口(符合条件者)。

招聘流程
- 报名:应聘者通过学校人事处官网“人才招聘系统”提交个人简历、学历学位证明、代表性成果及研究计划等材料,岗位代码及具体要求详见招聘公告。
- 资格审查:各学院(系)根据岗位条件进行初审,学校组织专家进行复审。
- 考核:教学科研岗需通过试讲、学术答辩及综合面试;科研专职岗与实验技术岗侧重专业技能考核;博士后岗位需进行科研能力评估。
- 公示与录用:考核通过者在学校官网进行公示,公示无异议后办理入职手续,签订聘用合同。
报名方式及注意事项
- 报名时间:全年招聘,各岗位招满即止,首批报名截止日期为2025年12月31日。
- 材料要求:简历需包含教育背景、工作经历、科研成果(论文、专利、项目等)、获奖情况及联系方式,PDF格式不超过10MB。
- 联系方式:人事处招聘办公室电话:010-62332800,邮箱:rsb@ustb.edu.cn,地址:北京市海淀区学院路30号北京科技大学人事处。
相关问答FAQs
Q1:非应届博士毕业生是否可以应聘教学科研岗?需要满足哪些额外条件?
A1:可以,非应届博士毕业生除需具备博士学位、科研成果及教学能力外,原则上应具有2年以上相关工作经历,且年龄符合岗位要求,若具有海外留学经历或国家级科研项目经验,将优先考虑。
Q2:博士后出站后留校的流程是怎样的?学校是否有留校名额限制?
A2:博士后在站期间需完成科研任务并取得突出成果,出站前可申请留校考核,通过学校学术委员会评审及公示后办理入职,学校每年根据学科发展需求动态调整留校名额,重点支持在站期间发表高水平论文、主持国家级项目的博士后。
