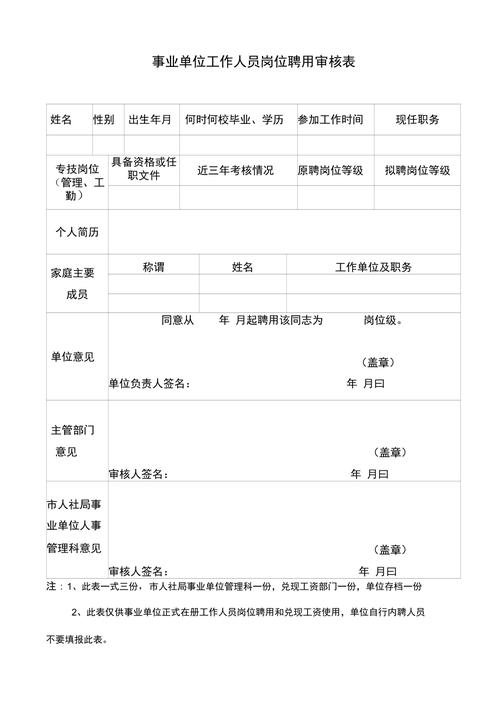
事业单位聘用审批表是规范事业单位人员聘用的重要文书,需严格按照要求填写,确保信息真实、完整、规范,以下为填写内容及注意事项,供参考:

基本信息栏
此部分需准确填写个人身份及聘用相关信息,不得涂改。
| 项目 | 示例 |
|---|---|
| 姓名 | 张三 |
| 性别 | 男 |
| 出生年月 | 1995年6月 |
| 民族 | 汉 |
| 政治面貌 | 中共党员 |
| 身份证号 | 11010119950606XXXX |
| 联系电话 | 13800138000 |
| 现工作单位及职务 | XX大学教务处科员(无固定岗位) |
| 拟聘岗位名称 | 教务管理岗 |
| 岗位类别 | 专业技术岗 |
| 岗位等级 | 十级 |
| 聘用期限 | 自2025年1月1日至2027年12月31日(三年) |
| 聘用方式 | 合同聘用(编制外) |
学历及工作经历栏
按时间顺序倒填写,需注明起止时间、单位、职务及证明人,确保无间断。
-
学习经历:
- 2025年9月-2025年7月 XX大学 教育学专业 本科 学士(毕业证编号:102025XXXX;学位证编号:102025XXXX)
- 2025年9月-2025年7月 XX师范大学 高等教育学专业 硕士 硕士(毕业证编号:102025XXXX;学位证编号:102025XXXX)
-
工作经历:
(图片来源网络,侵删)- 2025年8月-2025年12月 XX职业技术学院 教务处 助理研究员(证明人:李四,联系电话:13900139000)
- 2025年1月至今 XX大学教务处 科员(证明人:王五,联系电话:13700137000)
考核及资格条件栏
需提供相关证明材料复印件,确保符合岗位要求。
| 项目 | 证明材料及说明 |
|---|---|
| 考核结果 | 近三年年度考核均为“合格”(附件:2025-2025年考核表复印件) |
| 资格条件 | 持有高等学校教师资格证(编号:2025XXXXXX)、普通话二级甲等证书(编号:2025XXXX) |
| 培训经历 | 2025年参加“高校教学管理创新”专题培训(结业证书编号:PX2025001) |
聘用意见栏
需由各环节负责人签字并加盖公章,确保审批流程完整。
-
用人部门意见:
“该同志政治素质过硬,业务能力突出,符合聘用条件,同意聘用。”
负责人签字:赵六 日期:2025年X月X日
(单位盖章) -
人事部门审核意见:
“经审核,该人员信息真实,材料齐全,符合事业单位聘用相关规定,同意上报审批。”
负责人签字:孙七 日期:2025年X月X日
(单位盖章)
(图片来源网络,侵删) -
单位领导审批意见:
“同意聘用,请按规定办理入职手续。”
负责人签字:周八 日期:2025年X月X日
(单位盖章)
注意事项
- 所有信息需与身份证、学历学位证等原件一致,复印件需注明“与原件相符”并签字盖章。
- 聘用期限一般不超过3年(首次聘用),合同到期可根据考核结果续聘。
- 编制外聘用人员需注明“非在编”字样,并明确薪酬待遇标准。
相关问答FAQs
问:聘用审批表中“岗位类别”和“岗位等级”如何确定?
答:岗位类别分为管理岗、专业技术岗、工勤岗三类,需根据单位岗位设置方案填写;岗位等级需结合岗位说明书及人员聘用的有关规定确定,如专业技术岗分十三个等级,初级岗包括十三级至十一级,十级为中级岗起点,具体以单位岗位设置审核表为准。
问:工作经历中有间断的如何填写?
答:工作经历需连续填写,间断时间需注明原因(如“待业”“升学”等),并提供相关证明(如失业证、录取通知书等),若间断时间超过6个月,需在备注栏说明情况,确保经历真实完整。
