南京市事业单位历年真题是备考人员了解考试规律、把握命题趋势的重要参考资料,其内容涵盖公共基础知识、职业能力测试、写作以及部分岗位所需的专业知识等多个维度,通过对历年真题的系统分析,考生可以明确考试的重点、难点,熟悉题型分布和命题风格,从而制定更具针对性的复习计划,提高备考效率。

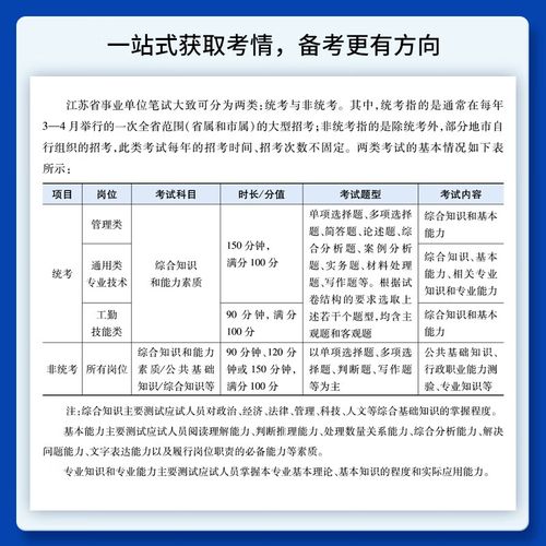
从考试结构来看,南京市事业单位招聘考试通常分为笔试和面试两个环节,笔试是筛选人才的关键一步,公共基础知识是必考科目,涉及政治、经济、法律、管理、科技、人文、历史、地理、时事政治等多个领域,知识点范围广且琐碎,需要考生长期积累,在政治部分,习近平新时代中国特色社会主义思想、党的二十大精神、马克思主义基本原理等是高频考点;经济部分则常考查宏观经济政策、市场经济理论、微观经济主体等内容;法律部分以宪法、行政法、民法、刑法为主,特别是《事业单位人事管理条例》《劳动合同法》等与事业单位工作相关的法律法规,需要重点掌握,科技人文部分则可能涉及最新的科技成就(如航天、人工智能)、中国传统文化常识、南京本地的历史文化知识(如六朝古都、明清南京的历史事件)等,这些内容往往与生活实际结合紧密,考查考生综合素养。
职业能力测试部分类似于公务员考试的《行测》,主要考查考生的言语理解与表达、数量关系、判断推理、资料分析等能力,言语理解与表达包括选词填空、片段阅读、语句排序等题型,重点考查考生对语言文字的理解和运用能力;数量关系以数学运算为主,涉及行程问题、工程问题、概率问题、利润问题等,难度中等,但需要考生掌握一定的解题技巧;判断推理包含图形推理、定义判断、类比推理、逻辑判断等,其中图形推理的规律多样(如位置变化、叠加、属性等),逻辑判断则可能考查必然性推理和可能性推理,是拉开分差的关键;资料分析通常给出1-2组统计图表(如柱状图、折线图、饼图、表格等),要求考生根据材料快速计算和比较数据,考查快速获取信息和处理数据的能力,这部分题目分值较高,且技巧性较强,需要考生重点练习。
写作是笔试的另一重要组成部分,通常要求考生根据给定材料或话题撰写一篇议论文,字数一般在800-1000字左右,写作题目往往围绕社会热点、公共政策、事业单位工作实际等方面展开,如何提升公共服务质量”“青年干部的责任与担当”“数字化时代的信息素养”等,考生需要准确理解题意,明确立意,结合具体事例进行分析论证,做到观点明确、结构清晰、语言流畅,文章的思想深度和现实针对性也是评分的重要标准,因此考生平时应多关注社会时事,积累写作素材,提升思辨能力。
针对不同岗位的专业科目考试,内容则更具针对性,医疗卫生岗可能考查医学基础知识、临床技能、公共卫生管理等;教育岗可能考查教育学、心理学、教育法律法规及学科专业知识;综合管理岗则可能涉及公文写作、行政管理学、办公自动化等内容,考生需根据报考岗位的具体要求,有针对性地复习专业知识,确保在专业科目中取得优势。

通过对南京市事业单位历年真题的对比分析,可以发现命题规律具有一定的延续性和稳定性,公共基础知识的考点重复率较高,每年都会考查一些核心知识点,如宪法的修改程序、行政处罚的种类、宏观调控的目标等;职业能力测试的题型和题量基本保持不变,但题目难度逐年略有提升;写作主题则越来越贴近实际工作,强调考生的实践能力和解决问题的能力,南京本地的时政热点(如重大活动、政策法规)也经常出现在考试中,考生需重点关注。
为了帮助考生更直观地了解真题的题型分布和分值占比,以下以某年南京市事业单位笔试真题为例,制作一个简要的表格:
| 考试科目 | 题型/模块 | 题量(题) | 分值占比(%) | 备考重点 |
|---|---|---|---|---|
| 公共基础知识 | 政治 | 15-20 | 20-25 | 习近平新时代中国特色社会主义思想、时政热点 |
| 法律 | 15-20 | 20-25 | 宪法、行政法、事业单位相关法规 | |
| 经济 | 10-15 | 15-20 | 宏观经济政策、市场经济理论 | |
| 科技人文 | 10-15 | 15-20 | 科技成就、传统文化、南京本地常识 | |
| 管理、公文写作等 | 5-10 | 10-15 | 行政管理、公文格式与规范 | |
| 职业能力测试 | 言语理解与表达 | 20-25 | 25-30 | 片段阅读、选词填空、语句排序 |
| 数量关系 | 10-15 | 15-20 | 数学运算、资料分析基础 | |
| 判断推理 | 20-25 | 25-30 | 图形推理、逻辑判断、定义判断 | |
| 资料分析 | 15-20 | 20-25 | 统计图表分析、数据计算 | |
| 写作 | 议论文 | 1篇 | 100分(总分) | 立意、结构、论证、语言 |
注:以上表格为示例,具体题量和分值以当年考试大纲为准。
备考南京市事业单位考试,除了研究历年真题外,考生还应注重系统学习理论知识,构建完整的知识体系;通过大量刷题提升解题速度和准确率,特别是职业能力测试部分,需要掌握各类题型的解题技巧,对于写作部分,要多动笔练习,参考优秀范文,积累素材,提升写作水平,关注南京本地的时事政治和政策文件,了解当地经济社会发展情况,也有助于在考试中取得优势。

相关问答FAQs:
-
问:南京市事业单位历年真题在哪里可以找到? 答:南京市事业单位历年真题可以通过多种渠道获取,一是南京市人力资源和社会保障局官网或南京市人事考试网,部分年份的考试大纲和真题样题会发布在官方网站;二是各大考试培训机构或教育类网站,如中公教育、华图教育等会整理历年真题并提供解析;三是购买相关的备考书籍,这些书籍通常会收录近年来的真题及详细答案解析;一些备考论坛或交流群也会有考生分享真题资源,但需注意甄别信息的真实性和准确性。
-
问:如何高效利用历年真题进行备考? 答:高效利用历年真题需要做到以下几点:第一,分模块刷题,先按知识点(如政治、法律、数量关系等)分类练习,掌握各模块的基础知识和解题方法;第二,整套模拟,在复习后期严格按照考试时间和要求进行整套真题的模拟考试,培养时间管理能力和应试心态;第三,深度分析,做完真题后不仅要对答案,更要分析错题原因,是知识点掌握不牢、审题失误还是解题技巧不足,并针对性地进行强化;第四,总结规律,通过对比不同年份的真题,总结高频考点、命题趋势和题型变化,调整复习重点;第五,定期回顾,定期复习做过的真题,尤其是错题,避免重复犯错,巩固学习效果。
