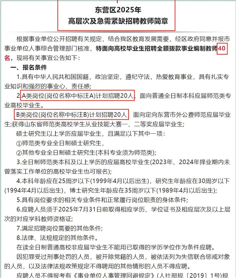
2025年东营教师招聘工作于当年正式启动,吸引了众多高校毕业生及社会人士的关注,此次招聘由东营市及各区县教育行政部门联合组织,旨在优化教师队伍结构,提升教育教学质量,满足基础教育发展需求,招聘范围覆盖幼儿园、小学、初中、高中等多个学段,涉及语文、数学、英语、物理、化学、生物、历史、地理、政治、音乐、体育、美术等多个学科,招聘岗位包括正式编制教师和部分控制总量备案管理岗位,共计招聘人数约XXX人(具体人数以官方公告为准)。

招聘对象与基本条件
本次招聘面向符合岗位要求的社会人员及应届毕业生,应聘人员需具备以下基本条件:具有中华人民共和国国籍;遵守宪法和法律;热爱教育事业,具有良好的道德品行和适应岗位的身体条件;具有招聘岗位要求的专业、学历学位及技能条件;年龄一般在35周岁以下(1983年X月X日后出生),部分岗位对年龄有特殊要求的除外;教师资格证书要求为应聘者须具有相应学段及学科的教师资格证书,应届毕业生可凭就业协议书或相关证明先行报考,但须在入职前取得教师资格证书。
报名与资格审查
- 报名方式:采取网上报名与现场确认相结合的方式,报名时间为2025年X月X日至X月X日,应聘人员登录东营市教育局官网指定的报名系统,如实填写个人信息并提交相关证明材料,包括身份证、学历学位证书、教师资格证书、就业报到证(应届毕业生)、近期一寸免冠照片等,每人限报一个岗位,报名期间可修改报名信息,审核前务必确认信息无误。
- 资格审查:分为初审和复审两个环节,初审由招聘单位在网上进行,主要审核应聘人员提交材料的真实性及是否符合岗位条件;复审在面试前进行,需应聘人员携带相关材料原件到指定地点现场确认,资格审查贯穿招聘全过程,对弄虚作假者,一经查实取消应聘资格。
与形式
考试分为笔试和面试两部分,均采用百分制计算成绩。
- 笔试:
- 教育理论知识:包括教育学、心理学、教育法律法规、教师职业道德等,占笔试成绩的30%。
- 学科专业知识:对应应聘岗位的学科知识,如语文岗位考查现代汉语、古代文学、写作等,数学岗位考查高等数学、解析几何、概率统计等,占笔试成绩的70%。
笔试时间定于2025年X月X日,地点设在东营市区及部分区县,具体考场安排以准考证为准。
- 面试:
根据笔试成绩,按岗位招聘人数1:3的比例确定进入面试人员,面试形式包括试讲、答辩及技能测试(部分岗位如音乐、体育、美术需加试技能),试讲主要考查教学设计、课堂组织、教学效果等;答辩侧重考查教育理念、应急处理能力等;技能测试则考察专业实操能力,面试时间安排在X月中下旬,具体由各区县教育局通知。
体检与考察
面试结束后,按笔试成绩占40%、面试成绩占60%的比例计算总成绩,根据总成绩排名按1:1的比例确定进入体检范围人员,体检标准参照《山东省教师资格认定体检标准》执行,体检费用由应聘人员承担,考察侧重考察思想政治表现、道德品质、业务能力和工作实绩等,同时对应聘人员资格条件进行复核,体检或考察不合格者,取消聘用资格,依次递补。
公示与聘用
对体检考察合格人员,在东营市教育局官网进行公示,公示期为7个工作日,公示无异议的,由各区县教育局办理聘用手续,签订聘用合同,实行试用期制度,试用期一般为6个月,试用期满合格的予以正式聘用,不合格的解除聘用合同。

招聘政策与待遇
本次招聘的教师纳入事业单位编制或控制总量备案管理管理,享受国家规定的工资福利待遇,根据《山东省实行人员控制总量备案管理的事业单位人事管理办法(试行)》,备案管理人员在岗位设置、公开招聘、职称评定、考核等方面与编制内人员享有同等权利,东营市还针对偏远地区教师提供住房补贴、交通补贴等优惠政策,鼓励优秀教师到基层任教。
各区县招聘特点
东营市下辖东营区、河口区、垦利区、广饶县、利津县及东营经济技术开发区,各区县在招聘中略有差异,东营区重点招聘高中及城区小学教师,要求学历为本科及以上;河口区则面向乡镇学校,适当放宽学历条件,专科可报部分小学岗位;广饶县作为人口大县,招聘人数较多,部分岗位面向服务基层项目定向招聘,具体岗位设置详见《2025年东营市教师招聘岗位需求表》(部分示例如下):
| 区县 | 学段 | 学科 | 招聘人数 | 学历要求 | 专业要求 | 备注 |
|---|---|---|---|---|---|---|
| 东营区 | 高中 | 语文 | 5 | 本科及以上 | 中国语言文学类 | 需高中教师资格证 |
| 河口区 | 小学 | 数学 | 8 | 专科及以上 | 数学类、小学教育(数学方向) | 限乡镇学校 |
| 垦利区 | 初中 | 英语 | 3 | 本科及以上 | 英语、外国语言学及应用语言学 | 需专业八级证书 |
| 广饶县 | 幼儿园 | 不限 | 10 | 中专及以上 | 学前教育 | 需幼儿教师资格证 |
| 利津县 | 高中 | 物理 | 2 | 研究生及以上 | 物理学类 | 面向应届毕业生 |
注意事项
- 应聘人员需密切关注东营市教育局及各区县教育局官网发布的招聘公告,及时了解报名、考试、体检等环节的时间安排,避免错过重要信息。
- 笔试备考应注重教育理论知识与学科专业知识的结合,多刷真题,熟悉题型;面试需提前准备试讲稿,反复练习,注重教姿教态和互动设计。
- 资格审查材料需真实有效,学历证书需通过教育部学历认证,留学归国人员需提供教育部留学服务中心出具的学历学位认证书。
相关问答FAQs
问题1:2025年东营教师招聘中,应届毕业生未取得教师资格证是否可以报考?
解答:可以,2025年东营教师招聘允许应届毕业生凭就业协议书或学校出具的应届毕业生证明报名,但须在入职前取得相应学段及学科的教师资格证书,若未能在规定时间内取得,将取消聘用资格。
问题2:招聘过程中,若笔试成绩相同,如何确定进入面试人员?
解答:若出现笔试成绩相同的情况,依次按学历层次、专业技能测试成绩(若有)、笔试中学科专业知识成绩高低确定进入面试人员,若以上成绩仍相同,则一并进入面试,最终根据面试成绩排名确定体检考察人选。
