事业单位考试笔试多少分及格是很多考生关心的问题,但这个问题的答案并非固定不变,而是受到多种因素的综合影响,事业单位笔试及格线没有全国统一标准,具体需要根据招聘单位的级别、地区差异、岗位类型以及报考人数等情况来确定,下面将从不同维度详细解析影响事业单位笔试及格分的因素,帮助考生更全面地理解这一问题。

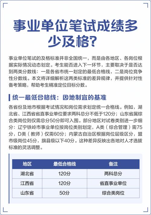
从政策层面来看,不同省份、不同地市甚至同一省份内的不同区县,其事业单位考试的及格线都可能存在差异,经济发达地区如北京、上海、广东等,由于财政充裕、岗位吸引力较强,报考人数通常较多,竞争相对激烈,笔试及格线可能会设置得更高一些;而一些经济欠发达地区,为了吸引人才,可能会适当降低及格线,或者根据实际考试情况灵活调整,部分地区可能会针对特定岗位(如基层服务岗位、艰苦边远地区岗位)设置单独的及格线,适当降低分数要求以鼓励考生报考。
岗位类型是影响及格分的关键因素之一,事业单位岗位一般分为综合管理类、专业技术类和工勤技能类,不同类别的岗位考试内容和侧重点不同,及格线的划定也会有所区别,专业技术类岗位可能更注重专业知识的考察,及格线可能会根据考生的专业水平整体情况进行调整;而综合管理类岗位通常考察《公共基础知识》和《职业能力测验》,题目范围广,考生整体水平可能较高,导致及格线相应上升,一些热门岗位(如医疗、教育、计算机等)由于报考人数多、考生整体素质较高,笔试及格线往往会远高于普通岗位,甚至可能达到70分、80分以上,而一些冷门岗位或招聘人数较多的岗位,及格线可能会相对较低。
招聘单位的级别也会对及格线产生影响,省直、市直事业单位的招聘考试组织更规范,竞争更为激烈,及格线通常较高;而县(区)级、乡镇级的事业单位考试,由于报考门槛相对较低、竞争压力较小,及格线可能会适当下调,某省省直事业单位的笔试及格线可能为60分(满分100分),而其下属县的同一类型岗位及格线可能为50分或55分,参公事业单位(参照公务员法管理的事业单位)的考试通常与公务员考试类似,及格线可能更为严格,部分地区甚至会按照1:3或1:5的比例确定面试入围分数线,实际及格线会远高于固定的及格线标准。
考试的整体难度和考生水平也是决定及格线的重要因素,如果某次事业单位考试题目难度较大,考生整体得分偏低,招聘单位可能会适当降低及格线,以确保有足够的考生进入面试环节;反之,如果题目简单,考生整体得分较高,及格线则可能相应提高,某次《公共基础知识》考试中,时政热点部分题目偏难,导致大部分考生得分较低,那么招聘单位可能会将及格线从往年的60分下调至55分,以保证招聘工作的顺利进行。

为了更直观地展示不同地区、不同岗位的及格线差异,以下表格列举了部分地区近年事业单位笔试及格线的常见范围(注:以下数据为示例,具体以官方公告为准):
| 地区/岗位类型 | 常见及格线范围(满分100分) | 说明 |
|---|---|---|
| 省直综合管理岗 | 60-65分 | 竞争激烈,部分热门岗位可能达70分以上 |
| 市直专业技术岗(医疗) | 65-75分 | 专业要求高,考生整体水平较好 |
| 县级基层服务岗 | 50-60分 | 部分地区面向本土或应届毕业生,要求较低 |
| 乡镇事业单位 | 45-55分 | 条件艰苦,为吸引人才适当降低分数线 |
| 参公管理岗位 | 60-70分 | 管理规范,分数线接近公务员考试 |
需要注意的是,以上表格仅为参考,实际及格线可能因招聘单位的具体要求而有所不同,有些地区可能会规定笔试成绩占总成绩的40%-60%,面试成绩占40%-60%,最终录取需要综合笔试和面试成绩,因此即使笔试达到及格线,也需要根据面试表现才能确定是否被录用,部分事业单位可能会设置“笔试合格分数线”和“面试入围分数线”两个标准,只有同时达到这两个标准,才能进入面试环节。
对于考生而言,了解及格线的意义不仅在于判断自己是否有可能进入面试,更重要的是明确备考目标,虽然及格线是最低要求,但在实际竞争中,仅仅达到及格线往往是不够的,以某省事业单位招聘为例,如果计划招聘1人,面试比例为1:3,那么笔试成绩排名前3名的考生才能进入面试,假设第3名的笔试成绩为68分,那么即使考生的笔试成绩为65分(达到及格线),也无法进入面试,考生在备考时应以“超越竞争对手”为目标,而不仅仅是“达到及格线”。
部分地区的事业单位考试可能会设置“政策性加分”,例如面向高校毕业生、退役士兵、少数民族考生等群体,在笔试成绩基础上加上一定分数(如5分或10分),加分后的总分可能会影响最终的排名和及格线判定,但需要注意的是,政策性加分通常需要在报名时提交相关证明材料,且具体加分项目和标准以当地人社部门或招聘单位的公告为准。

事业单位考试笔试及格线的确定是一个动态的过程,受到地区经济水平、岗位热度、招聘单位级别、考试难度等多种因素的综合影响,考生在备考期间应密切关注当地人社部门或招聘单位发布的官方公告,及时了解具体的及格线标准和面试比例,要树立“高分优先”的备考理念,尽可能提高笔试成绩,以增加进入面试环节的几率,在备考过程中,考生可以通过研究历年真题、参加模拟考试、系统学习公共基础知识和专业知识等方式,全面提升自己的综合能力,从而在激烈的竞争中脱颖而出。
相关问答FAQs:
问题1:事业单位笔试及格线是固定的吗?可以提前知道吗?
解答:事业单位笔试及格线并非固定不变,通常由招聘单位或当地人社部门根据招聘计划、报考人数、考试难度等因素综合划定,部分地区的及格线会在笔试成绩公布时一同明确,而有些地区(如部分省份的统考)可能会先公布一个“最低合格分数线”(如50分或55分),再根据岗位排名确定面试入围分数线,考生需密切关注官方发布的《笔试成绩公告》或《面试公告》,获取准确的及格线信息。
问题2:如果笔试成绩达到及格线,但排名靠后,能进入面试吗?
解答:不一定,事业单位招聘通常设有“面试比例”,一般按1:3或1:5确定面试人选,即计划招聘1人时,笔试成绩排名前3名或前5名的考生进入面试,即使考生的笔试成绩达到及格线,若未达到所在岗位的面试比例要求(如排名未进入前3名),则无法进入面试环节,考生不仅要关注及格线,更要努力提高笔试成绩,争取在排名中占据优势。
