事业单位年度考核表是评价工作人员年度工作表现、激励履职尽责的重要管理工具,通常包含基本信息、考核内容、评分标准、结果评定等核心模块,旨在全面、客观反映工作人员的德、能、勤、绩、廉等方面情况,考核表一般由单位人事部门统一制定,结合不同岗位特点设置差异化指标,确保考核结果科学公正。

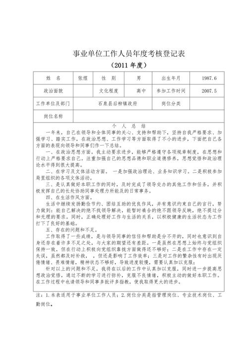
在基本信息部分,需填写工作人员的姓名、性别、出生年月、参加工作时间、现任岗位、职务/职称等身份信息,同时明确考核年度、考核类别(如年度考核、聘期考核)及考核时段,为后续考核提供基础身份依据,考核内容是核心环节,通常分为“德、能、勤、绩、廉”五个维度:“德”主要考核政治立场、职业道德、团队协作等,重点评价是否遵守党纪国法、践行社会主义核心价值观;“能”侧重业务能力、学习创新、应急处突等,考察岗位专业技能提升、新技术应用及问题解决能力;“勤”关注出勤情况、工作态度、责任心,包括是否遵守工作纪律、主动承担任务、高效完成工作;“绩”是考核重点,围绕年度岗位职责目标,量化工作完成量(如项目数量、服务人次)、质量(如成果获奖、群众满意度)、效率(如任务完成时效)及贡献度(如为单位发展提出的合理化建议被采纳);“廉”则考核廉洁自律情况,重点排查是否存在违纪违法行为,是否严格执行廉洁从业规定。
评分标准采用量化与定性结合的方式,绩”维度可设置“优秀(90-100分)”“良好(80-89分)”“合格(60-79分)”“不合格(60分以下)”等档次,对应“超额完成目标且有创新”“全面完成目标”“基本完成目标但存在不足”“未完成目标或出现重大失误”等具体描述,考核流程通常包括个人总结(填写《个人年度工作总结表》,梳理完成工作、存在不足及改进方向)、民主测评(组织同事、服务对象代表进行打分)、部门初评(结合日常表现和测评结果提出建议)、单位审定(考核领导小组综合评定最终结果),考核结果分为优秀、合格、不合格三个等次,优秀比例一般不超过15%,且需向全体公示,接受监督,优秀人员可能作为评优评先、职称晋升、岗位聘任的重要依据;不合格人员则需进行谈话提醒,限期整改,连续两年不合格可能调整岗位或解聘。
为保障考核实效,单位需建立动态考核机制,将日常考勤、重点工作督查、群众反馈等纳入过程性评价,避免“年终一考定终身”,考核结果应及时反馈给个人,帮助其明确改进方向,形成“考核-反馈-提升”的良性循环。
FAQs
问:事业单位年度考核中,“优秀”等次对个人发展有哪些具体影响?
答:“优秀”等次是事业单位工作人员年度考核的最高评价,直接影响个人职业发展:一是作为职称晋升的重要参考,在申报高级职称时,连续获得“优秀”等次可优先推荐;二是在岗位竞聘或提拔任用时,“优秀”记录是体现工作能力和业绩的重要加分项;三是部分单位将“优秀”与绩效奖金分配挂钩,可获得更高的绩效奖励;四是对于表现特别突出的优秀人员,可能被纳入单位后备干部培养计划,提供更多培训和发展机会。

问:如果对年度考核结果有异议,应该如何申诉?
答:根据《事业单位人事管理条例》,工作人员对考核结果有异议的,可在结果公示之日起10个工作日内向单位考核工作小组提交书面申诉,说明异议理由并提供相关证据,单位考核工作小组需在收到申诉后15个工作日内进行复核,并将复核结果书面告知申诉人,若对复核结果仍不满意,可向单位上级主管部门或人事争议仲裁委员会申请仲裁,维护自身合法权益,申诉期间,不影响原考核结果的执行。

